Es sabido que existe una multitud de programas que explotan las capacidades de adquisición de datos de las tarjetas de sonido para convertir nuestro PC en un osciloscopio virtual, pero si bien es cierto que>podemos ver el aspecto de la señal, no podemos cuantificar, tanto en corriente alterna, como en corriente continua, el nivel de esta, siendo esta circunstancia realmente una seria limitación si lo que realmente se pretende es conocer la magnitud de la señal a medir y por tanto emular un verdadero osciloscopio.
Sirviéndonos de la ingeniería inversa, por muy poco dinero se propone realizar un pequeño cambio, bien en>su tarjeta de sonido o bien en un modulo usb de bajo coste, para solventar esta grave limitación y realmente poder cuantificar el nivel de cualquier señal>aplicada a su entrada y por tanto obtener un verdadero sistema de adquisición de datos cuyas principales premisas serán: su bajísimo>coste, su alta fiabilidad, su sencillez constructiva y su alta flexibilidad.
Gracias a la técnica descrita en estas líneas pues y un pequeño circuito, el lector podrá cuantificar de una manera muy precisa cualquier variable física susceptible de ser transformada en una variación de voltaje como pueden ser: intensidad, resistencia, capacidad, inductancia, temperatura, humedad, luminosidad, presión y un largo etcétera.
Como complemento al circuito se presenta un pequeño programa gratuito escrito en Delhi 7 por el autor que funcionara sobre Windows Vista,cuya descarga es gratuita en est a misma Web del autor en el apartado de descargas y que el lector podrá utilizar de forma multidisciplinar tanto en modo osciloscopio de doble trazo como sistema de adquisición de datos….
Adquisición de señales CC/CA a través de una tarjeta de sonido
Las tarjetas de sonido se>han convertido en un componente estándar de prácticamente todos los ordenadores personales corrientes, estando prácticamente todas constituidas como mínimo de dos partes:
- Un bloque mezclador cuya misión es>unir diferentes fuentes de señal gracias a un control por software de ganancia y de nivel en una única señal (que será la entregada al conversor).
- Un bloqueconvertidor A/D doble (es decir un convertidor analógico a digital y un convertidor digital analógico), usualmente de alta precisión de 16bits, con una frecuencia máxima de muestreo entre 44.1khz o 48khz.
A estos dos bloques básicos, pueden añadirse otros bloques más, como por ejemplo otro conversor digital analógico para obtener una salida de audio estereo, pero desde el punto de vista de la conversión A/D estos dos citados son los más importantes.
Por desgracia casi todas las tarjetas de sonido están aisladas de corriente continua por medio de un condensador interno de desacople que se sitúa cerca de sus todas su entradas. Esto como el lector imaginara, no solo nos imposibilita tomar medidas de CC, sino que también nos impide hacer mediciones fiables y cuantificadas respecto a una referencia dada (el motivo de semejante medida es claramente la de ajustar el nivel cero de la señal de sonido procesada y utilizar esta como referencia de masa).
Normalmente este aislamiento de CC nunca ha sido un problema dado que el uso de las tarjetas de sonido ha sido siempre la de capturar señales analógicas sin grandes pretensiones (normalmente la captura de un micrófono JFET) por lo que la presencia de estos condensadores solo sirve para la eliminación de la componente CC que tenga la señal de entrada pasando al conversor A/D de la tarjeta solo el nivel de CA sin que esto afecte a un uso normal de estas.
Ahora bien, si lo que se desea es utilizar el conversor A/D de la tarjeta de sonido para medidas de mayor precisión ( como ejemplo para un osciloscopio virtual ) es evidente que estos condensadores son una serio obstáculo para utilizar estas tarjetas como medio de adquisición de datos, motivo por el cual habrá que estudiar otra forma de referenciar el nivel cero con la mínima intervención sobre estas.
En>las líneas siguientes se mostraran dos soluciones de ingeniería inversa que resuelven de un modo rápido, fiable y muy económico>con total satisfacción este problema usando sin embargo dos perspectivas diferentes:
- Modificando una tarjeta de sonido tipo PCI estándar.
- Utilizando una pequeña unidad externa USB de bajo coste que basa su funcionamiento en único Circuito Integrado.
Posibilidad de modificación de una tarjeta de sonido estándar PCI para medida de tensiones de continua
Si analizamos la entrada de línea de un Creative>modelo CT4810, estudiado el circuito asociado al conector azul de entrada>será>similar al siguiente al de la imagen.
Ampliación entrada línea de la tarjeta de sonido >CT4810
SEQ Ampliacion_entrada_linea_de_CT4810 1
Como podemos observar en la fotografía adjunta, es fácil esbozar el circuito asociado a la línea de entrada , especialmente si nos fijamos en los grandes condensadores electrolíticos C18 y C19 los cuales claramente nos están anulando el paso de continua a las etapas posteriores, el cual consiste básicamente en un condensador en paralelo con la entrada, y tras el, un divisor de tensión y en su punto medio un condensador en serie de desacople electrolítico.
Este esquema esta lógicamente repetido para el otro canal y lo podemos ver en la figura de más abajo:
Esquema circuito de entrada CT4801 SEQ Esquema_circuito_de_entrada_CT4801 1
Es fácil comprender que,si analizamos otras tarjetas el circuito será similar a este, si bien la red previa a los condensadores de desacoplo (en nuestro caso formado C1-R2-R3 y C2-R3-R6) puede cambiar.
Por ejemplo, el circuito anteriormente comentado, es muy similar en las siguientes otras tarjetas:
-En la SB 16 es idéntica a la anterior (si bien los valores de los componentes pueden no coincidir). -En la CMI 8738SX por cada canal solo hay una resistencia y un condensador en paralelo y después el condensador de desacople. -En la Audio PCI5000 es simplemente una red RC previa por canal. -En la AWE64 es la mas compleja pues hay un operacional TL074 a la entrada en modo inversor, y a su salida ya podemos encontrar el condensador de desacople. Esta configuración serviría para realizar el ajuste que se describirá más adelante, incluso podríamos seguir el esquema de más abajo pues el Amplificador operacional nos serviría y solo tendríamos que modificar sus componentes externos.
Localizado el origen del problema, para poder hace mediciones de DC pues, solo nos bastaría con reemplazar C18 o C19 por un puente, pero aun así tendríamos el problema de la referencia de tierra (en este caso rondaría en torno a las 2.5v)…
Para solucionar nuestro problema, tras eliminar o cortocircuitar C18 y C19 de la tarjeta original, podemos utilizar el siguiente sencillísimo esquema de un AO usado en modo diferencial.
La salida de este, viene dado por la conocida formula:
Un análisis de la citada formula nos muestra que la salida vout puede ser un cierto nivel de continua negativo de vref, si la tensión de entrada vin llega a ser un valor aproximo a cero, es decir:
Es decir con esta configuración previa, conseguimos restar de la señal de entrada un cierto nivel de continua de modo que la lectura tomada final este compensada por ese valor y de ese modo el convertidor A/D nos da el valor real de la señal a medir.
Para facilitar este ajuste nos ayudaremos de la red R4-R6-R5, la cual nos servirá para añadir el nivel justo de continua para compensar que la lectura del circuito sea cero.
Esquema de circuito de corrección SEQ Esquema_de_circuito_de_correcion 1
Del esquema final solo no queda mencionar la pequeña red de atenuación formada por los divisores de tensión R9/J1a y R10/J2b los cuales junto con R8, cual nos servirán apara atenuar la medida a un valor que no pueda dañar al A.O., obteniéndose con la primera aproximadamente una atenuación de 1/10 y con la segunda en torno a 1/100.
Por ultimo, en cuanto la alimentación del circuito al ser simétrica de +-5v, aunque podemos tomar los +5v , no podemos tomar los –5V de un conector Molex de HDD o DVD , por lo que para simplificar el circuito tomaremos ambas directamente del conector ATX en los pines 17(negro) ,18 (blanco) y 19(rojo).
Esquema conector ATX SEQ esqeuma_conectorATX
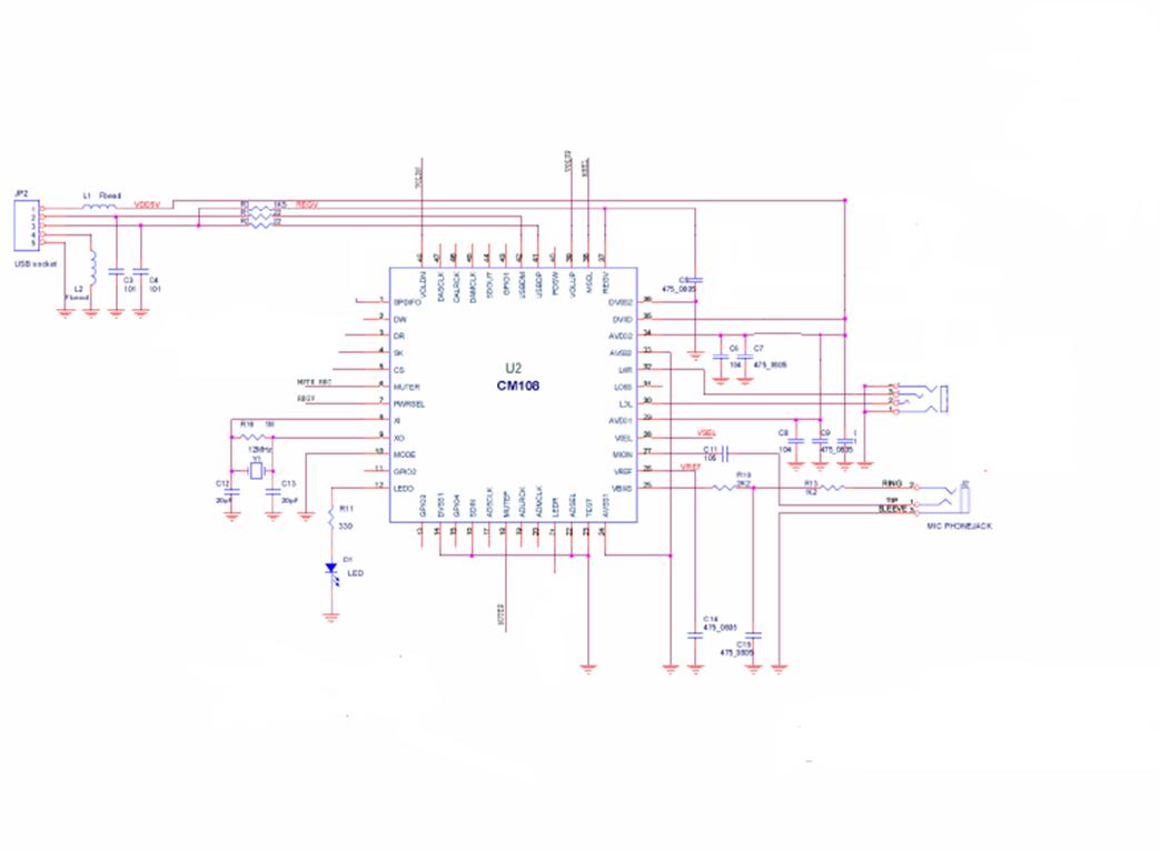
La solución integrada: el circuito integrado CM108
Aunque se ha visto que añadiendo un pequeño circuito basado en un simple A.O. podemos adaptar cualquier tarjeta de sonido PCI para medir tensiones continuas, no siempre es posible hacer esto, pues modernamente casi todas las tarjetas de sonido suelen estar integradas en la placa madre (mas aun si se trata de un ordenador portátil) siendo estas engorrosas de desmontar y por tanto difíciles de modificar en el aspecto que se he explicado en las líneas anteriores.
Por tanto para aquellas personas que no puedan o no quieran modificar la tarjeta de sonido de su PC, la utilización del chip CM-108 es perfecto para una simple aplicación de adquisición de datos, pues por un bajísimo precio integra en una sola pastilla con unos poquísimos componentes discretos asociados, el interfaz USB, la fuente, el convertidor A/D y en definitiva todos los componentes necesarios para realizar adquisición de señales analógicas en nuestro PC.
En efecto pues, el circuito integrado CM108 es una solución de audio con interfaz USB de muy bajo coste cuyo diseño se ha basado en un único chip, conteniendo en su interior todos los módulos analógicos esenciales incluyendo un doble conversor digital-analógico y etapa de potencia para auriculares, un PLL, un pre-amplificador para una entrada analógica, regulador de 3.3 voltios, así como un transceptor USB.
Este chip es muy usado en aplicaciones para convertir muy fácilmente cualquier PC u ordenador portátil en un sistema de sonido y también para hacer llamadas por Internet por VoIP (Skype, Messenger, etc.)
Muchas de las características de este chip son programables bien con puentes o bien a través de una EEPROM externa. Además los ajustes de audio pueden ser mas fácilmente controlados por unas patillas especificáis del chip.
A continuación se destacan algunas de las magnificas carastericticas este chip:
1. Encapsulado en LQFO de 48 patas.
2. Configuración de ancho de banda cero para relevar el ancho de banda del bus USB cuando esta esté inactivo.
3. Soporta los formatos AES/EBU, IEC60958, S/PDIF para datos esterero PCM sobre salida S/PDIF.
4. Patilla de mute en grabación con patilla de salida para Led de indicación de estado.
5. Interfaz externo en EEPROM para datos de fabricantes como USB VID, numero de serie.
6. Función>de escritura>en>EEPROM>por especificación del>c nsumidor final para producción en masa.
7. VID, PID, y cadena de producto por petición del fabricante.
8. 4 patillas de GPIO>con interfaz de lectura/escritura>vía interfaz>HID
9. Patillas para configurar el voltaje salida (3.5V o 2.5V).
10. Patilla para configurar el modo de ahorro de energía (100mA o 500mA, alimentado por el propio Bus USB o>autoalimentado).
11. Transferencia sincrónica usando modo adoptivo por medio de un PLL interno para sincronización.
12. Rango de muestreo de 48K / 44. para reproducción y grabación
13. Función de Mute.
14. DAC embebido de latas prestación de 16-Bit Audio con salida amplificada de auriculares.
15. Función de reducción de ruido.
16. Convesor analógico/digital (ADC) de 16-Bit con preamplificador.
17. Bloque embebido de encendido en el reinicio.
18. Regulador de 5V a 3.3V para funcionamiento con 5 voltios.
19. Compatible con Win98 SE / Win ME / Win 2000 / Win XP y Mac OS9 / OS X sin driver adicional.
| Pin # | Symbol | Type | Description |
| 1 | SPDIFO | DO, 8mA, SR | SPDIF Output |
| 2 | DW | DIO, 8mA, | EEPROM Interface Data read from EEPROM |
| PD, 5VT | |||
| 3 | DR | DO, 4mA, SR | EEPROM Interface Data write to EEPROM |
| 4 | SK | DO, 4mA, SR | EEPROM Interface Clock |
| 5 | CS | DO, 4mA, SR | EEPROM Interface Chip Select |
| 6 | MUTER | DI, ST, PU | Mute Recording (Edge Trigger with de-Bouncing) |
| 7 | PWRSEL | DI, ST | Chip Power Select Pin, worked with MODE Pin |
| Speaker Mode HSelf Power with 100mA | |||
| LBus Power with 500mA | |||
| Headset Mode HBus Power with 100mA | |||
| LBus Power with 500mA | |||
| ( H: Pull Up to 3.3V; L: Pull Down to Ground ) > | |||
| 8 | XI | DI | Input Pin for 12MHz Oscillator |
| 9 | XO | DO | Output Pin for 12MHz Oscillator |
| 10 | MODE | DI, ST | Operating mode select |
| HSpeaker Mode – Playback Only | |||
| LHeadset Mode – Playback & Recording | |||
| ( H: Pull Up to 3.3V; L: Pull Down to Ground ) | |||
| 11 | GPIO2 | DIO, 8mA, | GPIO Pin |
| PD, 5VT | |||
| 12 | LEDO | DO, SR, 8mA | LED for Operation; |
| Output H for Power On; Toggling for Data Transmit | |||
| 13 | GPIO3 | DIO, 8mA, | GPIO Pin |
| PD, 5VT | |||
| 14 | DVSS1 | P | Digital Ground |
| 15 | GPIO4 | DIO, 8mA, | GPIO Pin |
| PD, 5VT | |||
| 16 | SDIN | DIO, 8mA, | ADC I2S Data Input |
| PD, 5VT | |||
| 17 | ADSCLK | DIO, 4mA, SR | ADC I2S Serial Clock |
| 18 | MUTEP | DI, ST, PU | Mute Playback (Edge Trigger with de-Bouncing) |
| 19 | ADLRCK | DO, 4mA, SR | ADC I2S Left / Right Clock |
| 20 | ADMCLK | DIO, 4mA, SR | 11.2896MHz Output for 44.1KHz Sampled Data and |
| 12.288MHz Output for 48KHz Sampled Data | |||
| 21 | LEDR | DO, SR, 8mA | LED for Mute Recording Indicator; |
| Output H when Recording is Muted | |||
| 22 | ADSEL | DI, ST, PD | ADC Input Source Select Pin |
| H: Use external (via I2S) ADC | |||
| L: Use internal ADC | |||
| ( H: Pull Up to 3.3V; L: Pull Down to Ground ) | |||
| 23 | TEST | DI, ST, PD | Test Mode Select Pin; |
| H: Test Mode | |||
| L: Normal Operation | |||
| ( H: Pull Up to 3.3V; L: Pull Down to Ground ) | |||
| 24 | AVSS1 | P | Analog Ground |
| 25 | VBIAS | AO | Microphone Bias Voltage Supply (4.5V), with a small Driving Capability |
| 26 | VREF | AO | Connecting to External Decoupling Capacitor for Embedded Bandgap> Circuit; 2.25V Output |
| 27 | MICIN | AI | Microphone Input |
| 28 | VSEL | AI | Line Out Voltage Swing Select |
| H: Line out Vpp> = 3.5 Volts | |||
| L: Line out Vpp> = 2.5 Volts | |||
| ( H: Pull Up to 5V; L: Pull Down to Ground ) | |||
| 29 | AVDD1 | P | 5V Analog> Power for Analog> Circuit |
| 30 | LOL | AO | Line Out Left Channel |
| 31 | LOBS | AO | DC 2.25V Output for Line Out Bias |
| 32 | LOR | AO | Line Out Right> Channel |
| 33 | AVSS2 | P | Analog Ground |
| 34 | AVDD2 | P | 5V Power Supply for Analog> Circuit |
| 35 | DVDD | P | 5V Power Supply for Internal Regulator |
| 36 | DVSS2 | P | Digital Ground |
| 37 | REGV | AO | 3.3V Reference Output for Internal 5V 3.3V Regulator |
| 38 | MSEL | DI, ST | Mixer Enable Select, worked with MODE pin |
| H: With Mixer / AA-Path Enable (With Default Mute) | |||
| L: Without Mixer / AA-Path Disable | |||
| ( H: Pull Up to 3.3V, L: Pull Down to Ground ) | |||
| USB Descriptors will also be changed accordingly | |||
| 39 | VOLUP | DI, ST, PU | Volume Up (Edge Trigger with de-Bouncing) |
| 40 | PDSW | DO, 4mA , OD | Power Down Switch Control Signal (for PMOS Polarity) |
| 0: Normal Operation, | |||
| 1: Power Down Mode (Suspend Mode) | |||
| 41 | USBDP | AIO | USB Data D+ |
| 42 | USBDM | AIO | USB Data D- |
| 43 | GPIO1 | DIO, 8mA, | GPIO Pin |
| PD, 5VT | |||
| 44 | SDOUT | DO, 4mA, SR | DAC I2S Data Output |
| 45 | DAMCLK | DO, 4mA, SR | 11.2896 MHz Output for 44.1KHz Sampled Data and |
| 12.288 MHz Output for 48KHz Sampled Data | |||
| 46 | DALRCK | DO, 4mA, SR | DAC I2S Left/Right Clock |
| 47 | DASCLK | DO, 4mA, SR | DAC I2S Serial Clock |
| 48 | VOLDN | DI, ST, PU | Volume Down (Edge Trigger with de-Bouncing) |
Descripción de las patillas del CM108>
El modulo SL-8850
Si bien en las líneas anteriores se ha visto como el circuito integrado CM 108 es perfecto para el cometido de adquisición de señal, este circuito integrado viene en montaje LFQP lo cual implica una cierta complicación en el montaje y lo más grave: nos arriesgamos a que el circuito no termine de funcionar correctamente.
Una solución mucho más sencilla que realizar nosotros el propio circuito utilizando el chip CM108, es la de utilizar un montaje comercial que útiles dicho chip (en este caso se ha usado el modulo SL -8850 del fabricante Speed Link, pero es obvio que existen otros muchísimos módulos mas realizados por otros fabricantes) y practicar ingeniería inversa con el: es decir estudiar su configuración y modificarlo posteriormente para conseguir nuestro cometido.
El modulo SL-8850 es muy fácilmente localizable por la red y en las tiendas especializadas, tal y como se vera mas adelante el esquema adaptado por el fabricante sigue al pie de la letra la nota de aplicación del fabricante del chip CM-108, siendo además su coste muy bajo (por unos 10 €) y sobre todo nos facilitara mucho nuestro cometido pues ya esta montado, ajustado y probado y por supuesto ¡listo para funcionar!
Aspecto de la placa de circuito impreso SEQ Aspecto_de_la_placa_de_circuito_impreso
Las caracerícticas de este modulo son:
- 1 entrada mono de micrófono con praemplificador.
- 2 salida de audio para auriculares.
- Conversor de 16-bit A/D.
- Rango de muestreo de 48K/44.1KHz tanto para reproducción como para captura
- Compatible con USB 2.
El esquema>de este circuito tal y como se había adelantado sigue casi al pie de la letra>la hoja de aplicación del citado circuito>eliminando tan solo la eeprom, los pulsadores para el volumen y de mute, el led de mute y el transceptor de infrarrojos, quedando el circuito prácticamente con las conexiones de los jacks, el conector USB y el cristal de cuarzo.
Además en la serigrafía de la placa los componentes SMD instalados coinciden con los del esquema del fabricante del chip.
En la parte superior del esquema esta la parte de alimentación y transmisión a través del bus USB en los pines 41 y 42 por medio de dos circuitos formados por L1,L2,C3 y C4 y las resistencias en serie R1,R2, R3.
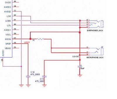
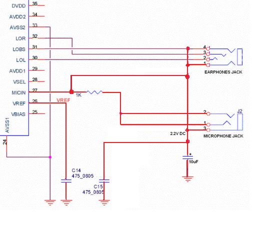
Si bien la entrada de micrófono esta conectada de modo estándar, la salida para auriculares es un poco atípica al no incluir condensadores electrolíticos de desacople ni la señal de masa, usando como novedad una patilla especial del chip llamada LOBS (pin31), la cual proporciona unos 2.25 voltios de salida, es decir Vcc/2.
Como experimentalmente se pudo comprobar que la patilla MCIN ( pin 27) puede aceptar niveles de tensión continua y requiere aproximadamente unos 2.2 Voltios de tensión para conseguir el nivel cero de continua, de esta forma casi sin darnos cuenta tenemos en el propio chip todos los componente necesarios para poder hacer mediciones de continua casi sin necesitar un circuito restador externo ( que por otro lado hubiese sido dificultosa ya que necesitaríamos -5v que no podemos sacar del puerto usb).
Dado pues que el circuito integrado ya contiene una referencia externa en la patilla LOBS, lo que intentaremos es utilizar esta como referencia interna de modo que la señal de entrada este referida a esta.
Para este cometido: conectaremos las masas de los jacks entre si y todos a la señal LOBS, después eliminaremos el condensador de desacople C11, el cual sustituiremos por una resistencia de pequeño valor y por ultimo con objeto de proteger la entrada ante señales mayores conectaremos un par de diodos rápidos en paralelo con la señal de entrada (esto es opcional).
Por ultimo conectaremos un condensador electrolítico a modo de filtro entre la masa general y la masa ficticia creada con la señal LOBS.
El esquema final con las modificaciones últimas en trazado rojo, quedaría de la siguiente forma:
Modificación propuesta al SL-8850
Circuito de control
Se podría conectar la señal a medir directamente al jack de micrófono e incluso prescindir de los diodos en antiparalelo que mas a delante se comentaran y el condensador de filtrado de vREF y no necesitaríamos comprar nada mas realizando simplemente las mínimas modificaciones ya apuntadas (eliminando R10y R13 ,substituyendo C11 por R10 y cortando la línea de masa del jack de micrófono que va al interior y uniendo las masas de ambos jacks ) ,pero con objeto de proteger el circuito y añadir bastantes funcionalidades más , se ha diseñado una simplísima red de atenuación ,aislamiento y de desvió basándonos simplemente en un económico conmutador DIP de 16 pines ( 8 microinterruptores) y unos pocos componentes asociados.
Efectivamente con un mínimo coste y poco esfuerzo a nuestro conversor A/D basado en el modulo SL-8850 podemos añadirle las siguientes prestaciones:
· Protección por sobre-tensión.
· Protección ante transitorios.
· Medidas de AC.
· Diferentes escalas de atenuación.
· Inyección o entrada de señal.
El circuito como se puede apreciar mas abajo , basa su funcionamiento en 8 microinterruptores contenidos en un mismo encapsulado DIP (se ha elegido este por precio, tamaño y número de conexiones ), y asociado a estos se conectan una simple red de resistencias en forma de divisores de tensión formadas todas por R1 como elemento común y R2,R3,R4,R5,R6 como elementos variables (calculadas todas para una reducción aproximada de aproximadamente 1000,100,50,10 o 50 veces el valor de la tensión a su entrada).
El circuito se completa con un pequeño circuito de protección formado por los dos diodos rápidos en configuración antiparalelo D1 y D2 lo cuales harán las veces de protección frente a sobretensiones y transitorios (debido a que ambos no dejaran pasar un tensión mayor a unos 0.7V) y un condensador C1 para impedir el paso de continua si así se desea (modo AC).
Por ultimo para facilitar la inyección de señales a través de la misma sonda se han conectado los dos últimos interruptores lo cuales o bien conectan la sonda a un canal de la salida de la tarjeta de sonido o bien conectan la sonda a la salida de auriculares o bien conectan esta al jack de micrófono (permitiendo pues que la sonda sirva como medio de adquisición de datos o también parta inyectar señales desde esta misma)
Esquema red auxiliar
Las funciones del conmutador dip de 8 conexiones de izquierda a derecha son las siguientes:
S1 on=escala 1/5 (conexiones 8 y 9)
S2 on =escala 1/10 (conexiones 7 y 10)
S2 on=escala 1/50 (conexiones>6 y 11)
S3 on=Escala 1/100 (conexiones>5 y 12)
S4 on=Escala1/1000 (conexiones>4 y 13)
S5= on medidas cc s5= off medidas ca (conexiones 3 y 14)
S6 on =sonda osciloscopio (conexiones 2 y 15)
S7on =sonda inyectora (conexiones 1 y 16)
Lista de componentes
D1, D2= diodos rápidos de media señal 1N4148
R1=910K
R2=100K
R3=10K
R4=1K
R5=200k
C1=22 nf
C2=10mF/25V
S1 =conmutador DIP de 16 pines (8 micro-interruptores)
Modulo CMI108 (ver texto)
Varios:
1 pequeña placa de puntos
1 cajita sonda (se reutilizó de un bolígrafo linterna)
1 cable usb a usb
1 pinza de cocodrilo
(*)Todas las resistencias de ¼ W>5%
Construcción práctica
Dado que trabajaremos con un montaje en smd deberemos extremar la precaución de no sobrecalentar los componentes en exceso, sobre todo al añadir y eliminar los componentes de no dañar aquellos otros que están cerca o estropear las pistas cercanas, para lo cual nos deberíamos de ayudar de una buena lente y un soldador de 15W o menos con un punta lo mas fina posible.
Una vez desmontada la carcasa de SL-8850, observando muy atentamente la fotografía adjunta así como el esquema final eléctrico, seguiremos lo siguientes pasos:
· Eliminar resistencias R10, R13.
· Sustituir el condensador C11 por una resistencia de 1k (puede emplearse R11).
· Cortar la línea de masa del jack de micrófono que va al interior (pues le conectaremos una nueva masa procedente de LOBS).
· Hacer un Puente para unir las masas de ambos jacks.
Realizadas estas modificaciones pasaremos a montar la plaquita auxiliar, para lo cual nos basaremos de una pequeña placa de circuito impreso de fibra de vidrio de aproximadamente 100 x 400mm con paso de 2 mm. y siguiendo el esquema de más arriba, seguiremos los siguientes pasos :
- Montaremos un pequeño conmutador dip.
- Soldaremos el condensador de desacople C1.
- Soldaremos los dos diodos en antiparalelo.
- Soldaremos las resistencias>por detrás del circuito impreso siguiendo el esquema.
- Conectaremos la sonda y un cablecillo al que conectemos una pequeña punta de cocodrilo.
- Conectaremos este circuito con los jacks de entrada y salida con cablecillos .
- Añadir un condensador electrolíticos de 10mf /50v entre la placa y el SL-8850.
- Revisado y comprobado con el polímetro que el circuito es correcto, antes de encerrarlo en la caja conectaremos a sonda un cable usb y este a nuestro PC.4
- Una vez conectada la sonda a nuestro PC, suponiendo que estén instalados correctamente los drivers del SL-8850 empezáremos por configurar este dispositivo de audio como predeterminado a efectos de captura para que el programa tome los datos desde este, para ello en Windows Vista nos iremos a Inicioà>Panel de control>à>Hardware y sonido >à>Sonido>à>Pestaña grabar.>
- Pulsaremos con el botón derecho sobre el icono de micrófono>“c-media usb-headphone set “y elegiremos>“Establecer como dispositivo predeterminado”.
Una vez definida por defecto el dispositivo ‘c-media usb headphone’, nos descargaremos de ProductID=»la Web» w:st=»on» la Web de soloelectronicos ( http://personal.telefonica.terra.es/web/soloelectronicos/home.htm>>) el programa diseñado para esta ocasión llamado “Oscivolt ” (el cual esta escrito y compilado en Delphi 7 por el autor que escribe estas líneas).
Nótese que obviamente puede usarse cualquier otro programa comercial o no que maneje la tarjeta de sonido, pero el programa que se propone además de estar en español, ser gratuito y funcionar sobre Windows Vista (y versiones anteriores), no solo nos mostrara la forma de onda en una pantalla sino también nos mostrara en un display aparte al valor del pico de cualquier señal que introduzcamos.
En teoría solo nos queda descomprimir el paquete en un directorio y ejecutar el programa Oscivolt.exe y si todo ha ido bien se iniciara el programa.
Arrancaremos el osciloscopio pulsando sobre el botón “comenzar/parar” y si hemos instalado el sw correctamente y si tanto el SL-8850 modificado como el circuito auxiliar están bien realizados, desde ese momento el programa debería de marcar la tensión presente en su primer canal : en este caso debería ser sobre los 0 Voltios (debido a las tolerancias de los componentes puede que esto varie, para lo cual deberemos ajustarlo como se describirá mas adelante ) .
Para comprobar que el circuito responde bien ,seleccionaremos la ganancia del canal 1 al máximo ( valor 6), conmutaremos la escala 1/1000 ,el offset centrado y la base de tiempos en 4ms/división , ganancia horizontal al mínimo (valor 1) y finalmente seleccionaremos el disparador o trigger en la posición central , simplemente tocando con un dedo la sonda deberíamos ver en pantalla los transitorios producidos .
Dadas las tolerancias de la redes de atenuación aquí empleadas, se hace necesario un ajuste de cada escala en función del valor obtenido en la conversión, para lo cual o nos serviremos de un polímetro digital y una fuente de alimentación variable (o en su defecto de una o varias pilas).
El proceso es muy simple y simplemente se trata de aplicar pequeñas tensión continuas no superiores de 5v , seleccionando la misma escala tanto en el sw del osciloscopio como en la sonda, e ir anotando las lecturas binarias que aparecen en el display ( para ello deberemos pulsar pulsar el botón “Ignorar INI”)
Para cada escala se anotaran tres valores:
Cero> es el valor binario que nos da la pantalla cuando en esa escala tenemos la punta conectada a masa.Valoran>= valor binario que nos muestra el programa.Valordig>= valor de la lectura del polímetro multiplicado por 100.Tipo > pondremos 1 si la magnitud que deseamos que se muestre sea en voltios, 2 si se desea en amperios, 3 en ohmios y finalmente 4 en binario (el valor directo del conversor).
Estos valores se anotaran en el fichero osc.ini debajo de cada escala ([div1000], [div100], [div50], [div10], [div5]) cumplimentando los epígrafes antes comentados borrando el valor por defecto y anotando los nuevos valores.
Para facilitar las cosas si se maximiza la pantalla se mostrara en la parte inferior izquierda precisamente estos valores (que se harán cero si se pulsa el botón ignorar INI).
Como ejemplo si para la escala de 1/1000, obtenemos un valor binario de 128 para los 0 voltios y el valor de 145 para 1,425voltios, deberíamos buscar la sección [div1000] y cumplimentar los campos cero=128, valoran=145, valordig=1425, tipo=1.
…….
[div1000]
Cero=128
Valoran=145
Valordig=1425
Tipo=1
…
Con ayuda de estos valores en cada escala el programa automáticamente calculara por interpolación lineal el valor y la magnitud final que se mostrará en pantalla.
El circuito tal y como se ha descrito funciona bastante bien. Con el dispositivo se hizo una serie de medidas encontrando que la sensibilidad máxima es de aproximadamente +/-120 mV sin el preamplificador de micrófono conectado (si se conectase este ganancia es de aproximadamente de unos +20bB (10x), qué quiere decir seria de unos +/-12 mV, lo cual parece demasiado bajo para objetivos prácticos por lo que no fue probado)
A continuación se describirán las funciones más importantes del sw del osciloscopio:
· Comenzar/parar: Con este botón encendemos o apagamos el osciloscopio. Un vez este arrancado un led rojo a la izquierda de dicho botón comenzara a parpadear y además aparcera un rotulo debajo de la barra de menús con el cartel “Capturando”
· Doble canal la sonda propuesta es mono-canal, pero el sw propuesto acepta ambos canales por lo que si se necesitan los dos canales se puede pulsar este botón.
· On Independientemente de la señal de entrada, si no esta pulsado, la señal siempre vale 0V. Se utiliza muchas veces para ver la posición central de la señal.
· 1/1000 escala para dividir la seña por 1000 (se debe seleccionar el conmutador del circuito también en esta posición).
· 1/100 escala para dividir la señal por 100 (se debe seleccionar el conmutador del circuito también en esta posición).
· 1/50 escala para dividir la señal por 50 (se debe seleccionar el conmutador del circuito también en esta posición).
· 1/10 escala para dividir la señal por 10 (se debe seleccionar el conmutador del circuito también en esta posición).
· 1/5 escala para dividir la señal por 5 (se debe seleccionar el conmutador del circuito también en esta posición).
· Ganancia vertical modifica la ganancia del amplificador vertical desde 1 hasta 6.
· Offeset Indica la posición central de la señal tanto para el canal derecho como del izquierdo.
· Intens Regula la intensidad de las señales.
· Foco Aumenta o disminuye el grosor de las señales.
· Escala aumenta o disminuye la luz de fondo de la pantalla
· Disparador Cambia el nivel del disparo cuando este está en manual.
· Tiempo Indica cuanto tiempo hay entre cada cuadro de la pantalla
· 11.025establece la escala de tiempos en 4 ms. por división
· 22,050establece la escala de tiempos en 2 ms. por división
· 44,100 establece la escala de tiempos en 1 ms. por división
· Ganancia horizontal establece la ganancia del amplificador horizontal. Puede variar desde 0 hasta 8.
· La pantalla tiene unos márgenes no visibles en los cuales la señal se dibuja pero no aparece. Con este botón podemos indicar si queremos más margen en la parte izquierda o en la derecha
· Menú fichero Nos permite capturar cualquier imagen en pantalla a un fichero para posterior análisis .También nos permite salir de la aplicación.
· Menú pantalla Nos permite variar el color de la pantalla y presentar o no en pantalla la escala de milisegundos por división.
Manejo básico del osciloscopio
La pantalla Tal y como un osciloscopio normal existen unas marcas en la pantalla que la dividen tanto en vertical como en horizontal, formando lo que se denomina reticula ó rejilla. La separación entre dos líneas consecutivas de la rejilla constituye lo que se denomina una división. Normalmente la rejilla posee 10 divisiones horizontales por 8 verticales del mismo tamaño (cercano al cm), lo que forma una pantalla más ancha que alta. En las líneas centrales, tanto en horizontal como en vertical, cada división ó cuadro posee unas marcas que la dividen en 5 partes iguales (utilizadas como veremos más tarde para afinar las medidas)
Medida de voltajes Generalmente cuando hablamos de voltaje queremos realmente expresar la diferencia de potencial eléctrico, expresado en voltios, entre dos puntos de un circuito. Pero normalmente uno de los puntos esta conectado a masa (0 voltios) y entonces simplificamos hablando del voltaje en el punto A (cuando en realidad es la diferencia de potencial entre el punto A y GND). Los voltajes pueden también medirse de pico a pico (entre el valor máximo y mínimo de la señal). Es muy importante que especifiquemos al realizar una medida que tipo de voltaje estamos midiendo.
Un osciloscopio convencional es un dispositivo para medir el voltaje de forma directa. Otros medidas se pueden realizar a partir de esta por simple cálculo (por ejemplo, la de la intensidad ó la potencia). Los cálculos para señales CA pueden ser complicados, pero siempre el primer paso para medir otras magnitudes es empezar por el voltaje.
En la figura anterior se ha señalado el valor de pico Vp, el valor de pico a pico Vpp, normalmente el doble de Vp y el valor eficaz Vef ó VRMS (root-mean-square, es decir la raíz de la media de los valores instantáneos elevados al cuadrado) utilizada para calcular la potencia de la señal CA.
Realizar la medida de voltajes con el softwareOscivoltes bastante mas fácil que en un osciloscopio convencional ( en el que habría que de contar el número de divisiones verticales que ocupa la señal en la pantalla ajustando la señal con el mando de posicionamiento horizontal para utilizar las subdivisiones de la rejilla para realizar una medida más precisa e intentando que la señal ocupara el máximo espacio de la pantalla para realizar medidas fiables actuando sobre la ganancia del amplificador vertical) pues solo habrá que observar que la escala de medida sea la mas próxima a la magnituda tomar y observar la lectura de pico ofrecida en el display del canal 1.
Medidas de intensidad aplicaremos la ley de ohm, conectando enel circuito en serieuna resistencia de bajovalory de alta disipación con su alimentación.
Como R es conocida y el valor de V nos lo da el osciloscopio, simplemente para saber la corriente que circula por el circuito dividiremos la lectura del voltaje obtenido por el valor de la resistencia conocida.
Es posible configurar el sw para que nos de la Intensidad en Amperios sobre un escala dada, simplemente tomando una muestra con un polímetro, cargando esta en la variable valorbin, anotando también en valoran la lectura binaria y estableciendo la variable tipo a 2.
Medidas de resistencia eléctrica de un modo similar a la medida de la intensidad, aplicaremos la ley de ohm conectando esta vez una pequeña fuente de alimentación en serie con el circuito a medir (se aconseja de un valor de 1.5 voltios pero cualquier otro puede valer a condición de que el valor de la tensión utilizada sea la misma que se empleo para calibrar el instrumento).
Por tanto para configurar el sw simplemente tomaremos una resistencia conocida y la pondremos en serie con una fuente de alimentación y tomaremos el valor binario de esta: el valor en milivoltios obtenido lo cargaremos en la variable valorbin anotando en valoran la lectura binaria y estableciendo la variable tipo a 3 .
Medida de tiempo y frecuencia Para realizar medidas de tiempo se utiliza la escala horizontal del osciloscopio. Esto incluye la medida de periodos, anchura de impulsos y tiempo de subida y bajada de impulsos. La frecuencia es una medida indirecta y se realiza calculando la inversa del periodo. Al igual que ocurría con los voltajes en un osciloscopio convencional, la medida de tiempos será más precisa si el tiempo a objeto de medida ocupa la mayor parte de la pantalla, para ello actuaremos sobre el conmutador de la base de tiempos (actuando sobre los botones 11.025, 22.050 y 44.100). Si centramos la señal utilizando el mando de posicionamiento vertical podemos utilizar las subdivisiones para realizar una medida más precisa.
Medida de tiempos de subida y bajada en los flancos
Las medidas estándar en un pulso son su anchura y los tiempos de subida y bajada. El tiempo de subida de un pulso es la transición del nivel bajo al nivel alto de voltaje. Por convenio, se mide el tiempo entre el momento que el pulso alcanza el 10% de la tensión total hasta que llega al 90%. Esto elimina las irregularidades en las bordes del impulso.
La medida en los pulsos requiere un fino ajuste en los mandos de disparo. Para convertirse en un experto en la captura de pulsos es importante conocer el uso de los mandos de disparo. Una vez capturado el pulso, el proceso de medida es el siguiente: se ajusta actuando sobre el conmutador del amplificador vertical y el y el mando variable asociado hasta que la amplitud pico a pico del pulso coincida la señaladas como 0% y 100%. Se mide el intervalo de tiempo que existe entre que el impulso corta a la línea señalada como 10% y el 90%, ajustando el conmutador de la base de tiempos para que dicho tiempo ocupe el máximo de la pantalla del osciloscopio.
Configuración fichero osc.ini
Todos los controles que presenta este osciloscopio se salvan en forma de parámetros en un fichero llamado osc.ini que se localizara en el mismo path donde este la aplicación .De este modo, al cerrar la aplicación esos parámetros salvan siempre el ultimo estado del osciloscopio de modo, que al arrancarlo nuevamente no haya que modificar otra vez dichos controles
A continuación se detallan los diferentes parámetros que aparecen en el mismo fichero osc.ini
[Mode]
Dual=0 define el funcionamiento en modo monocanal o en modo dual
[Channel1] a continuación se definen todas los parámetros del canal 1 (para el canal 2 se repiten estos mismos parámetros)
Gain=6 ganancia horizontal (de 0 a 6)
ofset=2 valor del offset (desde -160 a 160)
On=1 procesa o no ese canal
[Trigger]
Level=0 nivel de disparo del trigger o diparador
[Time]
Scale=11 escala de tiempos
Gain=10 ganancia base de tiempos
[Screen]
Scale=120 nivel de luminancia luz de fondo
Beam=30 nivel de brillo del foco
focus=1 nivel de saturación
color= clBlack color de fondo de pantalla
[ScreenData]
Time=1 valor base de tiempos
Mejoras futuras
Gracias a las nuevas posibilidades que ofrece este circuito para realizar mediciones de magnitud tanto en tensiones continuas como en tensiones alternas (al margen de la presentación de su forma de onda como si de un osciloscopio se tratase) el abanico de utilización de este circuito se abre de un modo casi al infinito solo limitado por la imaginación del lector .
En efecto excepto en sistemas específicamente diseñados para ello, no es muy habitual encontrar sistemas de adquisición de datos de una manera tan sencilla y económica,acercando con este circuito al aficionado campos que hasta la fecha le estaban vedados.
Como pincelada del abanico de posibilidades de utilización de la sonda aquí presentada, en general cualquier magnitud susceptible de ser convertida a una magnitud eléctrica es posible de ser tratada por esta sonda, así podríamos destacar:
- Captura de tensiones CA/CC: fuentes de alimentacion, centrales de suministro, paneles solares, etc.
- Captura de intensidad: fuentes de alimentación, seguimiento de consumo eléctrico, etc. ·
- Captura de resistencia: estudio resistividad material, seguimiento de valores en agricultura, detectores de mentiras, detectores de nivel, etc.
- Captura de temperaturas externas: seguimiento de temperaturas en habitáculos críticos como cámaras frigoríficas, control climatización, control temperatura de piscinas, etc. ·
- Captura de humedad; estudio de humedad en habitáculos cerrados, estudio humedad exterior, etc.
- Captura de luminosidad: estudio nivel de exposición solar, etc. ·
- Captura de presión: seguimiento de fuerza /par aplicada en un punto para, balanzas, etc.
- Traza, Monitoreo y generación de alarmas en función de señales de entrada diversas · etc.
Por ultimo como colofón final es interesante destacar algunos puntos de mejora tanto del circuito como del sw :
Automatización de las escalas de medida: es obvio que las escalas de medida de la sonda y del sw deben estar sincronizadas. Ciertamente el programa a través de puerto paralelo activa un BIT por escala que se podría utilizar para conmutar las escalas. Esto se ha dejado implementado a nivel del programa pero se ha obviado en el circuito final con objeto de simplificar al máximo el tamaño de la sonda.
Aumento de canales de medida: una limitación importante del circuito de la sonda es la de soportar un único canal canal analógica de entrada (aunque el sw soporta dos). Si se requiere esta funcionalidad se podrían emplear conmutadores analógicos y un control remoto por el mismo puerto: de este modo se podría admitir un número muy alto de canales analógicos.
Visualización remota de los datos: para aquellas aplicaciones que así lo requirieran se podría servir los datos aportados por el sw desde otro Terminal remoto.
Alarmas programables : si sobrepasan n umbrales configurados de antemano activar alarmas (sonoras, visuales, por correo electrónico, etc.) según se requisuieran.




















Deja un comentario