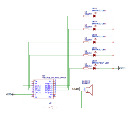
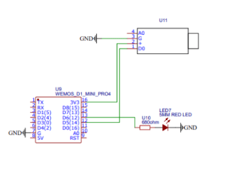
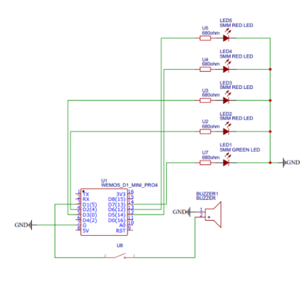
Este texto trata sobre un proyecto de timbre wifi de Giovanni Aggiustatutto que permite reenviar el sonido de un timbre… READ MORE
Si tiene un equipo de audio que no tiene entrada de audio , si cuenta con tuner de FM, lo… READ MORE
«Cualquier tecnología suficientemente avanzada es indistinguible de la magia.»
~ Arthur C. Clarke
Bienvenido a SoloElectrónicos, tu laboratorio digital de hardware, reparaciones y soluciones tecnológicas.
En este blog nos apasiona la tecnología, pero no cualquier tecnología: nos interesa aquella que ayuda a mejorar la calidad de vida de las personas. Creemos firmemente en el poder del conocimiento compartido y en la filosofía Maker (hazlo tú mismo).
¿Qué encontrarás aquí?
Con más de 1.800 artículos publicados, este sitio se ha convertido en una enciclopedia práctica para entusiastas y profesionales. Nuestra temática abarca desde la electrónica más pura hasta la informática aplicada:
-Reparación y Mantenimiento: Guías paso a paso para dar una segunda vida a tus dispositivos.
–Proyectos DIY y Arduino: Tutoriales para automatizar y crear soluciones personalizadas.
-Trucos de Hardware: Cómo aprovechar al máximo tus periféricos (como por ejemplo como convertir una tablet en un segundo monitor).
-Software Libre y Herramientas: Uso de herramientas libers que potencian nuestro trabajo.
Nuestra Filosofía
En un mundo donde la obsolescencia programada es la norma, en SoloElectrónicos apostamos por la reparación, la reutilización y el aprendizaje continuo. No importa si eres un ingeniero experto o alguien que acaba de comprar su primer soldador; aquí encontrarás soluciones explicadas de forma clara y directa.
¡Gracias por ser parte de esta comunidad tecnológica!