Muchos son los lectores que al realizar reformas en la vivienda,tras realizar un replanteo de la instalación eléctrica, han tenido la pretensión de instalar en casa un sistema de hilo musical, por
las múltiples ventajas que conlleva como son: la repartición de una misma señal de audio (TV, CD, vídeo, decodificador satélite, televisión de pago,….) a múltiples lugares por un mismo cableado, el ahorro de espacio por la relativa pequeñez de la instalación tanto de megafonía (que incluso puede ser empotrada) como de la «Centralita de hilo musical»(que también puede ser
empotrada) y finalmente la economía de medios al disponer de una única fuente de señal que esta disponible en múltiples lugares a través de un relativa sencilla y económica instalación.
Pero si bien son múltiples las ventajas, hay dos graves problemas a los que nos enfrentamos:
El relativo alto precio que tenemos que pagar por todos los aspectos técnicos que conforman la instalación: la «Centralita de hilo musical» (que suele tener un lujoso aspecto con múltiples controles, así como posibilidad de control a distancia, etc.), aasi como el coste unitario de todos los puntos a los que se quiere llegar la señal (tanto mayor como más puntos haya).
El engorroso cableado que hay que realizar(que suele ser complejo, múltiple y caro para la mayoría de las soluciones comerciales).
En el prototipo que se propone se intentara solventar el aspecto más grave de todos: el precio, al tiempo que trataremos de simplificar el cableado.
Megafonía y Altavoces
Tenemos dos caminos para solucionar el problema de la sonorización física: Constuirla nosotros mismos las cajas, sobre el diseño del LM386 o similar, (o incluso, «reciclando » antiguas etapas de B.F).
- Adaptar a nuestra instalación en particular cualquiera de las múltiples bafles autoamplificados que existen para multimedia en todas las tiendas de informática (e incluso en las del sector
electrónico).
Esta ,en juicio del que escribe estas líneas, es la solución mas acertada por:
- El muy bajo precio de estas cajas
- La estética global de estas (no olvidemos que inevitablemente han de quedar a la vista en múltiplos puntos)
- La portabilidad de estos al poder disponer de múltiples puntos de conexión y conectarlas y desconectar estas según la necesidades (sin tener que tener tantas bafles autoamplificados como puntos de conexión tengamos)
- El disponer de como mínimo los controles básicos (encendido, volumen y los de alimentación) en la misma unidad, llegando incluso a veces a tener, ,según modelos, de cortes de ecualizacion, toma de auriculares, etc.
- Por ultimo el abanico tan amplio que existe en el mercado, pudiendo elegir estas según los gustos particulares del usuario. No obstante, puesto que los vamos a alimentar todos con la misma fuente, habrá que estudiar la conveniencia de elegir estos en funcion de la
fuente de alimentación que vamos a instalar en el módulo «Centralita de hilo musical», y también del numero de unidades que se prevé van a funcionar simultáneamente .
Las modificaciones que habra que realizar sobre dichos altavoces multimedia son mínimas: cortaremos los cables que van a la tarjeta de sonido del ordenador (un macho estéreo de 3,5″) y un jack de alimentación ,y en su lugar pondremos un macho pentapolar DIN 180 o, en el que soldaremos los cinco hilos siguiendo el siguiente orden:
|
CONECTOR
|
UTILIZACION
|
|
pin 1
|
canal audio derecho
|
|
pin 3
|
+12voltios
|
|
pin 5
|
canal audio izquierdo
|
|
masa
|
-12voltios y masa audio
|
Y este es el aspecto resultante de la adaptación de los altavoces de ordenador:
Aquellos que se decidan a realizar los amplificadores de audio para sonorizar pueden usar cualquier diseño de amplificador de B.F de los aparecidos en la revista (cuya alimentación sea sobre los 12v), o bien pueden construir el que se propone que no es mas que un amplificador
estéreo de pequeña potencia (en caso de construcción monofónica solo construiremos uno de ellos).
El esquema de funcionamiento pues, es bien sencillo, basándose en dos etapas idénticas de amplificadores en torno al popular LM386, alimentándose todo el conjunto a través de un conector macho pentapolar entre el pin 3 y masa.
La señal de audio pues la obtenemos de los pines 1 y 5 por un conector macho pentapolar a través de C1 y C6 , conectando a su salida un potenciómetro doble (el cual puede sustituirse por dos resistencias variables si no se prevee su utilidad) que atacan directamente las entradas no inversoras de cada amplificador. Los condensadores electrolíticos C2 ,C3 y C7, C8 son los condensadores de desacoplo típicos de cada amplificador .A la salida de cada amplificador (pin 5) le asociamos un filtro RC constituidos por R2,C4 y R3,C5 conectando a través de C5,C10 directamente dos pequeños altavoces de 8W de 1W.
Cableado
El cableado aunque parezca un poco complejo, en la solución elegida, se ha escogido por ser el mas económico: el disponer de como mínimo 3 hilos (solución monoural) o 4hilos (solución estereofónica).
Estos constituyen un bus de 4hilos (dos pares) correspondientes a:
|
Bus 2 pares
|
|
Canal audio derecho
|
|
+12voltios
|
|
Canal audio izquierdo
|
|
0voltios y masa audio
|
que partiendo de la «Centralita de hilo musical» saldrán en derivación a todas las habitaciones o puntos de conexión utilizando la infraestructura presente de tubo flexible interior (por donde van la instalación interior de C.A,) ,asegurándonos el aislamiento preciso en los cables empleados
(normalmente del tipo par trenzado fino) dada la proximidad de estos Con objeto de abaratar aun más el coste (si optamos por aprovechar los tubos flexibles de la vivienda), en las cajas de
distribución también se pueden instalar los conectores pentapolares DIN 180o hembra (sobre los que después enchufaremos los bafles autoamplificados).
Por supuesto se puede instalar (sobre todo si se están realizando obras) un tubo flexible extra en el que por el relativo bajo incremento de precio que conlleva introduciremos un buena cantidad de hilos para posibles usos futuros (antena, teléfono, bus I2C,…)
Aun si no nos decidimos por instalar estos dos pares bajo tubo,también podemos optar por realizar una instalación en superficie que según los casos será la mas sencilla.
Centralita Hilo Musical
Aunque pueda constituir el problema mas grande de la instalación (junto con el cableado de esta a los puntos de conexión),al obviar algunas comodidades como controles, telemando, etc.,
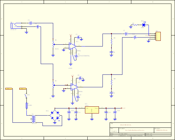
eléctricamente no puede ser mas sencilla, estando constituida por dos partes fundamentales: la fuente de alimentación de potencia y el amplificador de B.F.
La parte de audio esta constituida por dos sencillos amplificadores de audio basados en torno al popular LM386 (dos en el caso de instalación estereofónica), introduciendo la señal estero
a repartir por el sistema de hilo musical a través de un jack estéreo de 3,5″ .
La señal de cada canal pasa a través de los condensadores de desacoplo C1/ C6 , y las resistencias ajustables R1/R3 (en nuestro montaje ajustables, pero obviamente no hay inconveniente en sustituirlos por un potenciómetro doble) y finalmente ataca a las entradas no inversoras de cada amplificador. Los condensadores C2 ,C7 nos fijan las ganancias de amplificación de cada etapa, actuando como condensadores de desacoplo C3 y C8. A la salida de cada amplificador conectamos una red RC formada por las parejas R2,C4 y R4,C9 que evitan oscilaciones en frecuencias altas. Finalmente conectamos sendos condensadores de desacoplo C5,C10 que recortan ligeramente el ancho de banda antes de conectarlos al bus
de 4 hilos que llevaremos por todo el recinto a sonorizar.
En cuanto al diseño de la fuente no puede ser mas sencilla, estando constituida en torno a un transformador de 12V 2Amp (aunque podemos equipar con uno de menor amperaje en funcion del numero de altavoces que vayamos a conectar), un puente de diodos compacto del tipo B80C330, y dos condensadores a la entrada del regulador de potencia UA7812 (podemos poner
también un 7812 con un buen radiador si elegimos un transformador menor)
.Al regulador integrado le equiparemos el oportuno radiador y a su salida nuevamente conectamos los típicos condensadores de filtro. A esta punto conectaremos tanto a la «Centralita de hilo musical» (que no es ni mas ni menos que el amplificador de audio descrito anteriormente) como al bus de 4hilos que llevaremos por todo el recinto.
Si juntamos ambos esquemas este es el esquma final de nuestra centralita de hilo musical:
Lista de componentes
R1,R3 : 10KW trimmer
R2,R4:2K2W
R5:680W
C1,C2,C6,C7:10mF,16V electrolítico
C3,C8:47mF,16V electrolítico
C5,C10: 100mF,16V electrolítico
C4,C9:22nF
C11,C13:100nF
C12:470mF,16V electrolítico
C14:180mF,16V electrolítico
DL1=Led rojo 5mm
IC1,IC2 :LM386
IC3:LM7812
T1:Transformador 12v 2.5A(ver texto)
PC1=B40C1000
VARIOS:
Regleta de conexión de 6 polos ,paso 5mm
Portafusiles circuito impreso
Interruptor CA apara circuito impreso
Jack hembra stereo 3 ½”
Placa de circuito impreso
Conector DIN hembra pentapolar
Montaje
Aunque pueda parecer complejo el circuito en si de la «Centralita de hilo musical» no puede ser mas sencillo en si, y no tiene ninguna complicación adicional de ajuste. Obviamente habremos de probar todo el montaje «al aire» antes de decidirnos a instalarlos en un recinto (máxime si vamos a realizar instalación de cableado) .Para ello conectaremos a las salidas L y R de la «Centralita de hilo musical» dos pequeños altavoces respecto a masa y enchufaremos el circuito a la red C.A., conectando al jack estéreo cualquier señal de audio(por ejemplo la salida de un «walkman»).Aunque con baja intensidad debe oírse con fidelidad a través de los altavoces.
El siguiente paso a realizar será el de la construcción de las cajas (que tal y como se ha aconsejado deberían ser bafles multimedia autoamplificados).Hechas las modificaciones descritas ,los probaremos sobre el conector hembra pentapolar que a tal efecto tenemos en la «Centralita de hilo musical» «.
Realizados estos pasos tenemos los circuitos necesarios para la repartición fiable de un señal de audio estereo por cualquier recinto, aunque nos queda quizás la tarea mas engorrosa: el cableado.
Para realizar el cableado hay múltiples formas de hacerlo.La mas limpia sera la de utilizar cable trenzado flexible de 2 pares que introduciremos en los tubos flexibles de la instalación interior de
alumbrado con el auxilio de guías apropiadas. También si vamos a reemplazar los viejos hilos rígidos de la vieja instalación de C.A. por hilos nuevos flexibles(acaso de mayor sección), podemos utilizar los viejos hilos para usarlos a modo de «guías» y reemplazar estos por los nuevos para alumbrado más 3 pares de hilos(2 pares para nuestra instalación y otro par para otro uso: como por ejemplo el teléfono)
También es factible realizar la instalación en superficie (pegando el cable o con canaletas especiales de PVC) del modo a como se suele instalar el cable telefónico, lo cual es evidente mas sencillo,pero lógicamente menos estético.
Si es factible, en caso de obras o similares en muy interesante instalar tubos flexibles nuevos en los que además de meter los 2 pares que necesitamos para la instalcion de hilo musical, podremos instalar teléfono antena, etc, (¡por desgracia esto no esta al alcance de todos los bolsillos!).
Por ultimo la «Centralita de hilo musical» la meteremos ,si es factible en una barata caja de registro de medidas apropiadas (26×26 es suficiente espaciosa para contener la fuente , la parte de audio, la entrada de C.A. y la salida del bus ), practicándole en la parte delantera un pequeño frontal en el que colocaremos el interruptor de encendido, el led de puesta en marcha, el pentapolar hembra de pruebas, el jack estéreo de 3.5″ de entrada y acaso un fusible (evidentemente tanto la entrada de c.a, como el bus de 4 hilos han de instalarse en un tubo aparte que ira a esta caja)
Placa de circuito impreso del diseño :
Aspecto del frontal:

Deja un comentario