Por Carlos Rodríguez Navarro
Introducción
Los tipos de sonido multicanal para cine en casa existente son en orden tecnológico: el sistemaDolby-Surround (o Dolby 2.1), elsistema Dolby Pro-Logic (o Dolby 4.1), y modernamentelos sistemas Dolby Digital (o Dolby 5.1) y DTS (Digital Theatre System).
Por supuesto los dos últimos (Dolby-digital y DTS) son muy superiores al resto al ofrecer calidad completa digital, tener más canales de audio (6) independientes entre sí, abarcar el rango de 20 a 20.000 Hz, etc.
Centrémonos en el sistema Dolby Digital, estecontiene información de:
Dos canales frontales principales estéreo.
Un canal central para voces que abarca también de 20 a 20.000 Hz,
Dos canales traseros de efectos, también estéreo y abarcando el mismo rango de frecuencias.
El conjunto anterior forma los 5.0 canales principales, el canal 0.1 que aun no se ha comentadoes específico para las frecuencias subgraves: LFE (Low Frequencies Effects), con salida RCA de línea para conectar un subwoofer autoamplificado, independiente del resto, para crear el sonido profundo e impactante de auténtico cine.
Esquema conexiones de altavoces de un
sistema Dolby-Digital
Por ahora el único soporte de software grabado en este sistema es el DVD (disco versátil digital) por lo que también debemos hacernos con un lector para este soporte digital. Las principales características de estos modernos reproductoresde DVD son la capacidad de leer los distintos sistemas de sonido multicanal (Dolby Digital, DTS, MPEG II) y contar para ello con distintas tipos
de conexiones tanto de audio (RCA, digital coaxial u óptica) como de video (S-Video, RGB, Euroconector).
Los primeros lectores de DVD incorporaban salidas de audio analógicas (estéreo,dolby surrounde incluso dolby-prologic) pero la verdad es que esta tecnología ha ido evolucionando tan rápidamente que casi todos los reproductores de DVD modernos incorporan su propio decodificador de 5.1,
ofreciendo por tanto, las 5+1 salidas independientes para cada canal, con tomas RCA de señal de línea, para conectara estasdirectamenteuna etapa de potencia multicanal (o un amplificador 5.1 también llamado “Home Cinema”)
Utilidad del circuito
Probablemente al lector le sorprenderáde sobre manerasi son tan grandes las excelencias del sistema 5.1, elmotivo porque se ha decidido la construcción de un conversor de este sistema aun sistemacon menos riqueza sonora, las múltiplesrespuestastodos podemos intuirlas, pero podemos resumirlas en las siguientes:
-No siempre se necesita adquirir un costoso y voluminoso sistema de altavoces5.1 de calidad
-No siempre se esta dispuesto a realizarun costoso y engorroso cableado para los 6 altavoces.
-A veces no hay espacio físico para conectar esa ingente cantidad de altavoces repartidospor toda una sala.
-No siempre se requiere y necesita una riqueza tan alta de sonido (piénsese por ejemplo en un DVD para aprendizaje de idiomas, una videoguia,etc)
Así pues por razones estéticasque desaconsejanla inclusión de todos estos elementos en una sala (amplificador, altavoces y por supuesto el cableado correspondiente), razones económicaso simplemente por el propio uso que se espere dar al lector de DVD, vemos pues que no siempre necesitaremosuna salida de audio codificada en el sistema dolby-digital de 6 salidas…
Ahora bien, casi todos los lectores modernosde DVD ofrecen obligatoriamente una salida digital óptica y6 salidas de audio (en algunos casos incluso amplificadas) y un euroconector (en el se incluye la señal de vídeo y las señales frontales de audio), así que si pretendemos conectarnuestro viejo amplificador estéreoo no deseamos adquirir el amplificador dolby 5.1, ¿Cómo reproduciremos todas las señales de salida de audiodel DVD-video en nuestro TV si solo contamos con 2canales de entrada de audio?
La solución lamentablemente no es sencilla, ya que por desgracia la señal de audio presente en el euroconectorse limita a ser una simple conexión de los canales frontales del decodificador 5.1 por lo que si solo conectemos esta perderemos gran cantidad de sonidos presentes en el soporte DVD-video (la información de los otro 4 canales).
La solución final pasapor convertir las actuales6 salidas de audio del decodificador 5.1 del lector del DVD( 2 frontales ,2traseras,1central y 1surround ) a dos o tres únicas salidas de un sistema analógico Dolby convencional ( por ejemplo similar a un sistemadolby-prologic)
Descripción delcircuito
Técnicamente la fórmula más sencilla de crear sonido envolvente Dolby- Prologic es:
Salida Derecha = Frontal-Derecha + 0.707Central + 0.707Trasero-Derecha
Salida izquierda = Frontal-Izquierda + 0.707Central – 0.707Trasero-Izquierdo
Donde 0.707 es una atenuación de 0.707db de la señal que le precede,el signo mas indica suma aditiva de señales y por ultimo el signo menos indica inversión de fase.
Sistema Dolby-Prologic
Puesto que se intenta simplificar el diseño del circuito de modo que no tengamos ninguna perdida de ninguna de las 6 señales, la formula anterior la podemos simplificar en las dos siguientes:
Si no se desea un canal aparte para el efecto Surround:
Salida Derecha = Frontal-Derecha + ßCentral + §Trasero-DerechaSalida izquierda = Frontal-Izquierda + µ Central+¶Trasero-Izquierdo +Graves
O bien las siguientes si se desea contar con el canal de Surround:
Salida Derecha = Frontal-derecha + ßCentral + §Trasero-DerechaSalida izquierda = Frontal-Izquierda + µCentral +¶Trasero-IzquierdoSurround=Graves
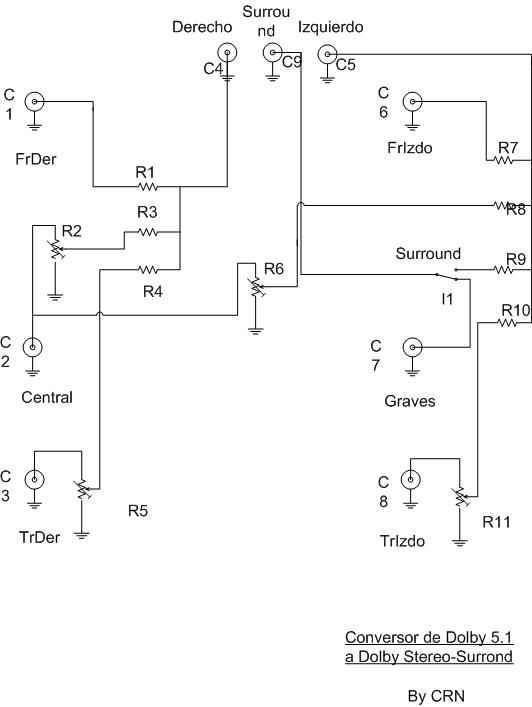
Graciasa estas tres ultimas formulas implementaremos el circuito ,el cual esta constituido básicamente po rdos circuitos mezcladores (uno para cada canal)formados por el conjuntode las resistenciasR1,R3,R4 en serie y los potenciometros R2 y R5 para el canal derecho y conjuntode las
resistenciasR7,R8,R9,R10 en serie y los potenciometros R6 y R11 para el canalizquierdo .
El circuito además se la ha dado la posibilidadde unir o no el efecto Surround gracias al conmutador I1(el cual si no se usa el canal serviría también para activar o no el Surround)
Lista de componentes:
C1, C2, C3, C6, C7 y C8:conectores macho RCA.
C4, C5 y C9: conectores hembra RCA.
R1, R3, R4, R7, R8, R9, R10: resistencias de 1/4W 5% de 10k.
R2, R5, R11 y R6: Potenciómetro deslizantede 10K LINo en su defecto resistencias variables de 10K .
I1:conmutadorde dos circuitos, 2 posiciones.
Varios: cable coaxial paralelo, pequeña cajita de plástico para incluir el conjunto, caja de entradas/salidas de audio/vídeo RCA a euroconector, etc.
Proceso de construcción, ajuste y montaje
El circuito por su simplicidad se puede realizar sin ayuda de circuito impreso alguno, soldando los pocos componentes directamente sobre los terminales de los potenciómetrosylos 2 o 3 conectores de salida.
Para simplificar aun más las conexiones, los 6 canales de entrada al circuito se conectaran directamente a 3 pares de cables apantallados paralelos a los que en el extremo inferior le soldaremos el correspondiente conector RCA macho, soldando enlos otros extremos las resistencias o potenciómetros correspondientes.
Para las salidasse aconseja el utilizar los 2 o 3 conectores RCA hembra ya que en estos nos podemos apoyar para realizar las conexiones más importantes.
En el circuito se ha optado por contar con una tercera salidade Surround por si se necesitase (se requeriría un amplificadormonoaural extra), pero lo normal es que no se precise para lo cual el conmutador serviría para añadir o este efecto al conjunto y por tanto solo se precisarían 2 conectores RCA hembra ( en vez de 3).
En todo caso eluso de I1 (conmutador efecto surround) es completamente opcional y si no se precisa la conmutación se puede obviar puenteandoR9 con C7.
Una vez realizado las conexiones según el esquema propuesto, conectaremos los 6 conectores RCA a las 6 salidascorrespondientes del lector de DVD (respetando el orden de cada una de estas) , y conectaremosa las dos salidasdel conversor un cable paralelo de audio que conectaremos a la salida del conversor y en el otro extremo a un amplificador de audio estéreo o simplemente a la entrada de audio de su TV (si este no dispone de entradas de audio se podría
hacer a través de una económica caja de entradas de audio/video RCA a euroconectorfácilmente localizable en los comercios del ramo)
Para realizar el ajuste del circuito ajustaremos inicialmente los 4 potenciómetros de modo que estén aproximadamente al 70 % de su máximo valor, después reproduciremos un discoDVD y retocaremos los potenciómetros para obtener el sonido más natural posible según el propio gusto del oyente.
Conclusión final
El circuito es completamente pasivo, sin necesitar ningún suministro de energía, esto nos genera una ventajainnegable en cuanto autonomía, coste, inmunidad a ruidos, simplicidad del circuito, etc. pero sin embargo genera dos pequeños problemas: Atenuación delasseñales de entrada (incluso aunque los potenciómetros deslizantes se encuentren al máximo) y ofrecer una impedancia de
salida realmente alta.
El primer problema puede ser solucionado aumentando un poco el volumen de nuestro lector de DVD.
El segundo problema dela alta impedancia de salida no es tal problema si se conecta la salida de este a la entrada de alta impedancia de nuestro amplificador (o a la entrada de audio de su TV) y con conexiones cortas.
Si disponemos de un amplificador HIFIestéreo de buena calidad (o un TV con una buena calidad desonido)ylo conectamosa la salida de nuestro conversor, los resultados serán casi tan espectaculares. Digo casi porque lo ideal sería codificarlo en Dolby Digital(…!pero para eso tendríamos que disponer de 5 canales de audio diferentes además del de subgravescon el consiguiente engorro entre altavoces, cables, amplificador 5.1, etc.!)
En resumen pues se ha pretendido solucionar de un modo muy simple y económico el problema que presenta la reproducción de un dvd-video grabado en Dolby digital para recrearlo con todos sus matices en su equipo HIFY estéreo de siempre o el mismo TV y ¡ todo ello sin tener que adquirir un costoso sistema multicanal 5.1!

Deja un comentario