Cuando se va la luz, tener una fuente alternativa de energía puede marcar la diferencia. Este sencillo circuito inversor permite convertir una batería de 12 V DC en una salida de 230 V AC utilizando dos integrados muy comunes: CD4047 y ULN2003. Es una opción económica, didáctica y útil para alimentar pequeños dispositivos como bombillas, ventiladores o cargadores en situaciones de emergencia.
Cómo funciona el circuito
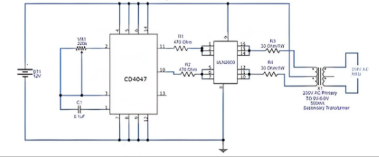
El «cerebro» del inversor es el IC CD4047, configurado como multivibrador astable. Su función es generar dos señales cuadradas de 50 Hz con una desfase de 180°, que servirán para activar alternativamente cada mitad del transformador.
Estas señales se envían al IC ULN2003, un conjunto de transistores Darlington que amplifican la corriente, permitiendo accionar los transistores de potencia o MOSFETs que manejan la carga real del transformador.
El transformador con toma central eleva la tensión de los 12 V DC de la batería hasta unos 230 V AC en la salida.
Si se desea una forma de onda más limpia, puede añadirse un condensador de filtro en paralelo con la salida.
Componentes principales
- CD4047 – Oscilador y temporizador.
- ULN2003 – Conjunto de transistores Darlington para conmutación.
- Transformador con toma central – Eleva la tensión de 12 V a 230 V.
- Resistencias y condensadores – Ajustan la frecuencia y suavizan la señal.
- Batería de 12 V – Fuente de alimentación principal.
Montaje paso a paso
- Configurar el CD4047 como astable: Coloca las resistencias y condensadores indicados para que oscile a 50 Hz, generando señales cuadradas alternas en los pines 10 y 11.
- Conectar salidas al ULN2003: Los pines de salida del CD4047 van a las entradas del ULN2003, que amplificará la señal para controlar los transistores de potencia.
- Unir ULN2003 a los transistores o MOSFETs: Estos componentes serán los encargados de conmutar la corriente suministrada al transformador.
- Conectar el transformador: El primario con toma central se conecta a los colectores/emisores de los transistores para que transforme los 12V DC en 230V AC.
- Incluir filtros opcionales: Puedes añadir un condensador para suavizar la salida de AC y obtener una señal más estable.
- Alimentación: Conecta la batería de 12V para energizar todo el conjunto.

Ventajas del diseño
- Bajo costo y fácil de montar (se puede montar en una placa de prototipos o comprarlo ya montado en la majoria de las tiendas online especializadas).
- Totalmente operativo con una simple batería de 12 V.
- Produce una salida de onda cuadrada modificada de hasta 230 V AC.
- Ideal para proyectos educativos, experimentación o uso en pequeñas emergencias.
Una excelente opción para aprender electrónica práctica
Este inversor representa un ejercicio perfecto para estudiantes y aficionados que desean comprender el principio de conversión DC–AC sin recurrir a circuitos complejos. Su construcción permite aprender conceptos esenciales como temporización, conmutación y elevación de tensión mediante transformador. Además, puede mejorarse fácilmente añadiendo indicadores LED, protecciones o convertidores con onda senoidal pura…

Limitaciones y desventajas de este circuito
Una ventaja clara : el coste y el reducido espacio que ocupa , pero veamos algunos inconvenientes
Lo ideal es no conectar cargas superiores a 20-30 W, pues aunque si se compra en kit o ya montado el fabricante hable de 100w, el ULN2003 tiene un límite de corriente que ronda los 500 mA por salida, lo que generalmente restringe la potencia entregada a cargas muy por debajo de 100W,
Asimismo destacar el principal inconveniente de este circuito inversor con CD4047 y ULN2003 , y es que genera una señal de salida en forma de onda cuadrada o cuadrada modificada, pero no una señal senoidal pura. Esto provoca varios efectos negativos, especialmente para dispositivos sensibles, como bombillas LED:
- Acortamiento de la vida útil de las bombillas LED: Las bombillas LED están diseñadas para funcionar con señal senoidal limpia (corriente alterna estándar). La señal cuadrada contiene armónicos y picos abruptos que pueden dañar los componentes internos de las bombillas, como los drivers electrónicos, provocando fallos prematuros o incluso quemarlas.
- Calentamiento y parpadeo: La forma de onda no senoidal puede causar que las bombillas parpadeen o generen ruido audible, además de producir un calentamiento excesivo en los circuitos de las bombillas.
- Limitación para aparatos electrónicos sensibles: No solo las bombillas, sino otros dispositivos que requieren una alimentación senoidal estable pueden no funcionar correctamente o dañarse (p. ej., algunos cargadores, motores, o equipos electrónicos sensibles).
- Menor eficiencia y más ruido eléctrico: La señal cuadrada provoca más interferencias electromagnéticas y disminuye la eficiencia en la conversión de energía comparado con un inversor de onda senoidal pura.
Este tipo de circuito es adecuado para pruebas, cargas resistivas simples como bombillas incandescentes o pequeños motores sin gran sensibilidad. Para aplicaciones con bombillas LED o equipos electrónicos sensibles, se recomienda un inversor con salida de onda senoidal pura, aunque son más complejos y costosos.
Consejos y precauciones al usar este circuito inversor
- Precaución con la alta tensión: La salida del inversor genera 230V AC, lo cual es peligroso. Siempre manipula el circuito con cuidado, preferiblemente con el equipo desconectado y con conocimiento básico de electricidad.
- Protección del circuito: Es recomendable incluir un fusible en la línea de alimentación para proteger la batería y los componentes en caso de cortocircuitos o sobrecargas.
- Ventilación y disipación: Los componentes que manejan potencia, como el ULN2003 y los transistores o MOSFETs conectados, deben tener disipadores para evitar sobrecalentamiento.
- Uso de transformador adecuado: Asegúrate de usar un transformador con la potencia adecuada (mínimo 10-20W) y con toma central bien diferenciada para evitar daños.
- Calibración de frecuencia: Ajusta el potenciómetro para obtener una frecuencia cercana a 50 Hz, logrando una salida estable y adecuada para la mayoría de cargas pequeñas.
- Carga limitada: Este tipo de inversores es apropiado para cargas pequeñas (bombillas, ventiladores, cargadores). No es adecuado para aparatos de gran potencia o con motores que puedan dañar el circuito.
- Filtro de salida opcional: Agregar un condensador filtro en la salida puede ayudar a suavizar la forma de onda y proteger dispositivos sensibles.
- Revisión en protoboard: Antes de realizar un montaje final, prueba el circuito en una protoboard o placa de pruebas para verificar funcionamiento sin riesgos.
- Conocimiento previo: Si no tienes experiencia con circuitos de corriente alterna o alta tensión, busca asesoría o realiza el proyecto con supervisión.

Deja un comentario