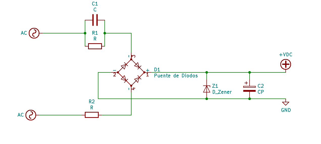
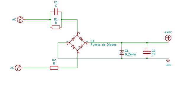
Vamos a ver en este post como liberar los atascos producidos en una impresora 3d lo cual impide que nuestra… READ MORE
Vamos a ver como con componentes reciclados como son las carcasas de CD podemos hacer cosas utiles y faciles de… READ MORE
«Cualquier tecnología suficientemente avanzada es indistinguible de la magia.»
~ Arthur C. Clarke
Bienvenido a SoloElectrónicos, tu laboratorio digital de hardware, reparaciones y soluciones tecnológicas.
En este blog nos apasiona la tecnología, pero no cualquier tecnología: nos interesa aquella que ayuda a mejorar la calidad de vida de las personas. Creemos firmemente en el poder del conocimiento compartido y en la filosofía Maker (hazlo tú mismo).
¿Qué encontrarás aquí?
Con más de 1.800 artículos publicados, este sitio se ha convertido en una enciclopedia práctica para entusiastas y profesionales. Nuestra temática abarca desde la electrónica más pura hasta la informática aplicada:
-Reparación y Mantenimiento: Guías paso a paso para dar una segunda vida a tus dispositivos.
–Proyectos DIY y Arduino: Tutoriales para automatizar y crear soluciones personalizadas.
-Trucos de Hardware: Cómo aprovechar al máximo tus periféricos (como por ejemplo como convertir una tablet en un segundo monitor).
-Software Libre y Herramientas: Uso de herramientas libers que potencian nuestro trabajo.
Nuestra Filosofía
En un mundo donde la obsolescencia programada es la norma, en SoloElectrónicos apostamos por la reparación, la reutilización y el aprendizaje continuo. No importa si eres un ingeniero experto o alguien que acaba de comprar su primer soldador; aquí encontrarás soluciones explicadas de forma clara y directa.
¡Gracias por ser parte de esta comunidad tecnológica!