Los ordenadores personales y la gran cantidad de dispositivos multimedia existente en la actualidad (consolas de videojuegos, lectores de DVD, receptores de satélite, receptores de TDT, videocámaras, seguridad activa y pasiva, etc.) han irrumpido progresivamente en nuestra vida cotidiana y según las previsiones van a ir mejorando en carastericticas y funciones en una progresión exponencial .Esto al menos en cuanto a los ordenadores se refiere ,pues existe una ley conocida como » Ley de Moore» ,formulada por Gordon E. Moore el 19 de abril de 1965 , que afirma que aproximadamente cada dos años se duplicará el número de transistores en una computadora ( esto G.E.Moore lo hizo basándose en que el número de transistores por pulgada en circuitos integrados se duplicaba cada año ,y que la tendencia continuaría durante las siguientes dos décadas).
Por ejemplo, como pincelada de la caótica situación actual, basta observar la meteórica evolución en tecnología, carastericticas, prestaciones y precio sufrida por los lectores de DVD: muy sucintamente primero solo reproducían VCD, después vino el DVD, mas tarde reproducían MP3, luego reproducían MPEG4, XDIV… ¡y ahora incluyen entradas de USB/SD/MMC, integran receptores de TDT e incluso capturan en DIVX!
Se observa pues, que en tecnología, es muy difícil obtener productos estables finales, ya que el mercado esta ofreciendo muy rápidamente productos que compiten constantemente en prestaciones y precio de un modo que nos sorprende especialmente por el ritmo de crecimiento al que lo hacen. Precisamente por esta razón, quizás se haga interesante en lugar de disponer de tantos aparatos o dispositivos multimedia como localizaciones se tengan, estudiar la forma de rentabilizar su uso sobre multitud de localizaciones (en lugar de circunscribirse a la localización física del propio dispositivo).Además dada la infinidad de aplicaciones posibles para estos dispositivos: entretenimiento multimedia, la video-vigilancia, la retransmisión y descodificación de señales, etc. , podría ser muy interesante en el ámbito domestico compartir dicho potencial que nos ofrecen dichos dispositivos entre las diferentes posibles localizaciones de la vivienda, para lo cual nada más fácil que retransmitir las señales de audio y video desde la fuente a cualquier otro dispositivo capaz de reproducir estas señales (TV, monitor, proyector, amplificador de audio, etc.)
Lamentablemente para nuestro propósito se necesitan conexiones físicas dedicadas en el ámbito de audio y video desde nuestro dispositivo a los dispositivos reproductores, las cuales en ocasiones no son fáciles de realizar en una vivienda (ya se sabe: instalación de canaletas, tendido cables, inclusión de cajetines, etc.)
Probablemente el lector aducirá que existen en el mercado transmisores de audio/video inalámbricos en la banda de 2,4G que cumplen este requerimiento. Esta solución si bien corrige ciertas deficiencias ,exigen de un transmisor de video y audio vía radio y de tantos receptores dedicados como se necesiten ( lo cual encarece terriblemente el resultado final), pero aun así, al menos en las soluciones comerciales probadas para una recepción perfecta, exigen en la mayoría de las veces un alcance visual entre emisor y receptor que no siempre es posible de disponer (y además la transmisión no esta libre de interferencias al cruzar objetos entre ambos extremos)
Precisamente para solucionar este problema, se pensó en una solución cableada, pero no siempre es posible realizar un tendido de audio y video por toda una vivienda… ¿existe pues alguna otra solución posible?
Efectivamente la existe, pues en la mayoría de las viviendas (ya sea una vivienda individual o un edificio de varias viviendas) existe una distribución de antena bastante normalizada que por lo general se apoya bien en un amplificador multibanda ( en el caso de una única vivienda) o en varios amplificadores dedicados(en el caso de una instalación colectiva) y desde la salida de estos, apoyándose en tantos distribuidores como sea necesario, se llega hasta cada vivienda y allí nuevamente se montaran tantos distribuidores como se precisen para cubrir las habitaciones necesarias.
Esquema distribución señal antena
Estudiando el caso pormenorizado de una vivienda aislada (ver ilustración), podemos ver pues que la distribución del tendido interior de antena se asemeja a una típica distribución en estrella, en la que la inyección de una señal en un nodo terminal debería llegar a los otros nodos (siempre que permanezcan a la misma estrella).
De este modo, sí introducimos una señal de RF suficiente potente mezclada con la de antena que proviene normalmente de una cabecera, deberían llegar también ambas señales mezcladas a todas las habitaciones disponibles: así pues tenemos el medio físico para distribuir nuestra señal de audio y video en diferentes localizaciones de la red, en lo que bien puede considerarse un pequeña red de de videocable (también llamadas redes CATV).
El modulador de RF Aurel MAV VHF224
Para implementar nuestra red de audio y video la forma mas simple de realizarla es modulando ambas señales en RF para transmitirlas por el mismo medio de transmisión, el cual en nuestro caso, será la instalación de antena de la vivienda.
Para nuestro modulador de RF podríamos pensar en circuitos discretos con transistores (en la literatura técnica existen multitud de éstos), pero normalmente el montaje de estos requiere de instrumentación para el ajuste que no siempre se dispone.
Modernamente AUREL ha irrumpido en el mercado con un modulo de bajo coste en SMD perfectamente ajustado y calibrado,style=’COLOR:black’> con alimentación única de +5Vdc y listo para funcionar: el MAV-VHF-224.
Este circuito hibrido incorpora un ircuito transmisor de audio y vídeo de alta calidad muy estable en la frecuencia con un destacadísimo alto rechazo armónico, además operando en la banda de VHF en el canal 12 a 224.5 MHZ de VHF ,la cual puede ser recibida con cualquier receptor de TV estándar.
COLOR:black; En cuanto a sus entradas, admite señal de video compuesto estándar PAL a 1.2 Vpp de nivel, ( admitiendo por tanto en su entrada de video directamente señales de videocámaras, cámaras de vigilancia, etc usando los conectores de salida estándar como RCA y SCART) y respecto a la señal de audio esta debe tener un nivel de 1 Vpp y una impedancia de 100Kohm.
Aspecto del MAV VHF 224
Esquema y conexiones del MAV VHF-224
Amplificador Booster de RF
Lamentablemente dado que la señal entregada por el MAV VHF-224 es demasiado débil (2mW/75ohmios) para atacar directamente una antena de RF, nos deberíamos plantear amplificar la señal de RF, bien por medio de una etapa de RF, cuyo ajuste puede ser complejo, o bien a través de un simple circuito de bajo coste diseñado específicamente para conectarlo a la salida de RF del MAV VHF224.
El citado CI hibrido AUREL es el MCA-TX, el cual no requiere de ningún tipo de ajuste, y es capaz de entregar una potencia máxima en antena superior a 50mW (el equivalente a +19dbm, es decir unos 126dB/µV) sobre 50ohmios (con una distorsión de intermodulación de 50db) consumiendo unos 100mA.
Aspecto del modulo MCA
| patilla | función |
| 1 | +12 voltios |
| 2 | Enabled (poner a +12v para funcionamiento normal) |
| 3 | Masa |
| 6 | style=’FONT-SIZE: 9.5pt;FONT-FAMILY: Arial’>Entrada VHF (proveniente de la patilla 11 del MAV-VHF224) |
| 7 | Masa |
| 10 | Masa |
| 13 |
Masa
|
| 15 | style=’FONT-SIZE: 9.5pt;FONT-FAMILY: Arial’>Salida VHF |
Listado conexiones modulo MCA
Esquema interno modulo MCA
El circuito
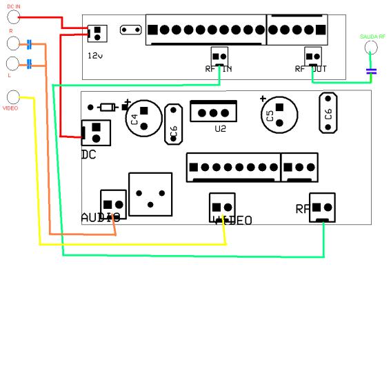
Dado que el MAV 224 contiene toda la electrónica necesaria para la constitución de un modulador de RF, tan solo deberemos alimentarlo con 5V estables, y conectar las señales de entrada de audio y video a sus terminales.
En cuanto a la fuente de alimentación, utilizaremos una fuente externa ya montada de corriente continua de unos 12 a 15V filtrados y unos 200mA, pues el precio de esta es considerablemente mas bajo que sí lo realizamos con componentes discretos. Lógicamente si la fuente externa es de 5V filtrada y bien estabilizada podemos obviar el montaje de la parte del regulador de esta (una vez que la hayamos probado y medido esta con un polímetro).
Si decidimos la realización de la fuente de 5v DC , para la regulación de la alimentación del MAV dado que su consumo no excede de los 90 mA, bien podemos emplear como circuito regulador un 78L05 de bajo nivel de ruido o bien utilizar un clásico: el 7805 (en ambos casos obtendremos resultados sobresalientes).
Los condensadores tanto en la entrada del regulador como a la salida contribuyen a aplanar la tensión de salida y son bastantes importantes, pues de estos depende en gran medida que la señal RF pueda tener algún tipo de distorsión y ruido inducido.
Se aconseja muy encarecidamente para evitar posibles errores de inversión de polaridad que pudieran estropear el MAV224 a la hora de alimentar el circuito, conectar un diodo de protección en serie con la entrada de la alimentación del circuito.
Respecto a las conexiones del MAV224, conectaremos a masa las patillas 1, 3, 7 y 10 y la salida de la fuente de 5v a la patilla 5.
En cuanto a las conexiones de audio, dado que la mayoría de las señales de audio son estero, realizaremos un simple mezclador formado por R1, C1 y C2 con objeto de componer una única señal que atacara directamente al pin2 del MAV.
Tal y como comentamos en la introducción, el MAV acepta una señal directa sin desacoplamiento de video normalizada (máximo 1.2V pp sobre 75 ohmios) por lo que conectaremos directamente esta al pin 4.
Finalmente la salida de RF aunque esta específicamente diseñada para atacar una antena (lógicamente con un limitadísimo alcance), dado su escasa potencia lo dotaremos de una pequeña etapa booster basado en él modulo hibrido MCA de AUREL
En cuanto a la conexión del circuito booster MCA-TX a nuestro montaje no puede ser más simple:
Conectaremos las patillas 3, 10, 13 a masa, las patas 2 y 1 a +12v directos (no es necesario que estén estabilizados pero si conveniente que estén bien filtrados), a través de un circuito LC formados por L1y C4/C6, conectando después la salida del MAV-VHF (patilla 11) a la patilla 6 del MCA y finalmente conectaremos a la patilla de salida 15 del MCA a través de un modo un tanto atípico (pero que funciona a la perfección) al activo de la toma de antena colectiva a través de un condensador de desacople sin conexión de masa (es muy importante obviar la masa en este caso pues los resultados serán bastante mejores)
Como ultima nota importante, cabe destacar, que si no disponemos de cableado interior de antena, el resultado no es satisfactorio si conectamos el activo de la salida de RF a la citada toma de antena, o simplemente no nos atrevemos a realizar la conexión directa, dada la gran potencia de salida del MCA, se puede utilizar este montaje en «modo antena exterior».
Para realizar este montaje utilizaremos el mismo circuito eliminando el condensador de desacople de la salida del booster MCA e instalaremos a la salida del MCA una pequeña antena de al menos 33cm vertical (puede construirse con una pequeña varilla telescópica ajustada a esa altura o bien simplemente utilizar un trozo de hilo de cobre rígido)
Lógicamente los resultados serán mejores si empleamos antenas «mayores» como puede ser una de 65cm, una de cuernos e incluso una directiva del tipo Yagui: el resultado final dependerá de las condiciones de trabajo y del entorno (esta claro que estos problemas quedarían minimizados sí lo hacemos a través de una conexión directa)
Lista de componentes
R1 100k ajustable
R2 220ohmios 1/4W (opcional)
C1, C2 22Kpf /100v poliester
C5, C6 100nF/25V poliester
C7 100KpF/100V
L1 Inductancia VK200
D1 diodo silicio 1N4148
D2 diodo LED (opcional)
U1 circuito hibrido MAV-VHF224 (*)
U2 circuito regulador 7805
U3 circuito hibrido MCA (*)
Varios:
2 plaquita circuito impreso premecanizada de fibra de vidrio
4 conectores RCA hembra
1 jack hembra de 3 ½ «(según la salida de transformador de 12v)
1 pequeño transformador que de unos 12v DC 250mA
1 radiador de 20º /W (por ejemplo uno típico para T03)
(*) Si se tiene dificultad en conseguir estos circuitos híbridos, estos componentes están disponibles en la Web de COELMA (http://www.coelma.es)
Montaje
Dada la gran sencillez del circuito, al integrar toda la electrónica necesaria en el interior del circuito hibrido, solo deberemos realizar la fuente de alimentación de unos 100mA /5V estabilizados en un circuito aparte (quizás el lector la pueda reciclar de algún otro proyecto en desuso) y las conexiones del MAV hacia el exterior, por lo que no se hace necesario la utilización de placas de circuito impreso especificas para el proyecto (aunque se adjunta diseño de estas).
Dada la extrema sencillez y dado que es posible adquirir aparte esta, se aconseja si se requiere realizar la fuente de alimentación aparte, realizarla en un pequeño trozo de circuito impreso para prototipos teniendo especial cuidado de la serigrafía del regulador (recuerde a la izquierda es la entrada de 12v, el centro la masa y a la derecha la salida de 5v) y la polaridad de los dos condensadores electrolíticos.
Lógicamente el uso del diodo Led es opcional, aunque conveniente, sobre todo si se desea tener una indicación visual de que el circuito esta funcionando.
Una vez montada la fuente de alimentación la probaremos con un polímetro y procederemos a realizar el resto del circuito en una pequeña plaquita aparte en la que montaremos el MAV.
>Dado lo frágil de las conexiones del MAV, con objeto de no dañar las patillas se aconseja la utilización de un zócalo de una fila de 12 pines (o recortar uno mas largo hasta lo necesario)
Realizadas las conexiones de la alimentación al MAV, tan solo hace falta las conexiones de audio /video (desde las cuales se pueden realizar directamente desde el zócalo hasta los propios conectores) y la conexión de salida del MAV a la entrada del MCA.
Por simplicidad con objeto de no mezclar módulos y dado que es conveniente el uso de un radiador para el modulo MCA, es interesante realizar las conexiones de este aparte en una pequeña plaquita aparte.
En esta plaquita una vez montado el circuito hibrido, realizaremos la citada conexión de RF a través de un cable coaxial de 75ohmios desde el pin 11 de salida del MAV al pin 6 de entrada de RF del MCA
Después realizaremos las conexiones de masa (PINES 3, 7,10 y 13), conectaremos las conexiones de 12v (pines 1 y 2) a través de un choque VK200 y finalmente conectaremos a través de un condensador de desacople la salida de RF.
Respecto al MCA, se aconseja conectar un pequeño disipador de 10 a 20º/W y conectar a masa la aleta metálica de esta (lógicamente con cuidado de que no toque los otros pines del c.hibrido)
Por ultimo elegiremos un contenedor de plástico suficientemente ventilado y espacioso para albergar adecuadamente el circuito.
En este fijaremos las placas adecuadamente y practicaremos 5 orificios para albergar las dos conexiones RCA de audio, una para un RCA de video, un RCA de RF y por ultimo un jack de alimentación.
Finalmente soldaremos los condensadores de desacople de audio y de salida de RF directamente sobre los jack (un extremo ira al RCA y otro ira al coaxial que va a las palcas)
Modo de empleo usando la salida de video de un PC
Normalmente tenemos conectado a nuestro ordenador un monitor que actúa como el principal mostrándose en este el cuadro de diálogo de inicio de sesión al iniciar el equipo (además, casi todos los programas mostrarán ventanas en el monitor principal cuando las abre inicialmente), pero se pueden seleccionar diferentes resoluciones de pantalla y diferentes configuraciones de calidad de color en cada monitor. Por lo tanto se pueden conectar varios monitores con adaptadores de vídeo individuales o con un solo adaptador de vídeo que admita varias salidas. Para configurar la organización de varios monitores lo haremos siguiendo los siguientes pasos:
1. Haga clic en Inicio y, a continuación, en el Panel de control.
2. Haga clic en Apariencia y temas y, después, haga clic en Pantalla.
3. En la ficha Configuración, haga clic en Identificar para mostrar un número grande en cada uno de los monitores. Indica qué monitor corresponde a cada icono.
4. Haga clic en los iconos del monitor y arrástrelos a las posiciones que representan cómo quiere mover los elementos de un monitor a otro y, después, haga clic en Aceptar o en Aplicar para ver los cambios.
NOTA: las posiciones de los iconos determinan cómo mover los elementos de un monitor a otro. Por ejemplo, si está utilizando dos monitores y quiere mover los elementos de un monitor a otro arrastrándolos a izquierda y derecha, coloque los iconos uno al lado del otro. Para mover elementos entre monitores arrastrándolos arriba y abajo, coloque los iconos uno encima del otro. Las posiciones de los iconos no tienen que corresponderse con las posiciones físicas de los monitores. Puede poner los iconos uno encima del otro aunque los monitores estén situados uno al lado del otro.
5-Seleccione el monitor secundario una Resolución baja (640 x480) y una calidad de color de 8 bits y pulse en la pestaña «Extender el escritorio de Windows a este monitor», aplique y acepte los cambios.
6-A partir de este momento puede arrastrar a la derecha del monitor cualquier ventana y pasara a ser reproducida en el monitor secundario (y por tanto no en el principal)
Una vez conectadas tanto la salida de audio y video de nuestro ordenador, el activo de la salida de RF a la toma de antena y alimentado el circuito, se trata de sintonizar su TV en el canal 12 en su TV o bien sintonizar manualmente este en la frecuencia de 224,5 Mhz: en ambos casos deberá ver una imagen en color con perfecta nitidez.
Carastericticas del circuito
Tensión de alimentación: 12V DC
Corriente absorbida: 200mA
Portadora de video: 224,5MHZ(+-75Khz)
Subportadora de audio: 5.5Mhz(+-70khz)
Modulación de video: amplitud negativa PAL en banda base
Sensibilidad de entrada de video: 1.2Vpp como máximo
Sensibilidad de entrada de audio: 1Vpp
Impedancia de entrada de audio: 100k
Potencia de RF de salida (50ohmios): +19dBm
Placas circuito impreso y diagrama de conexiones
Placa Fuente y modulador de RF(Lado componentes)
Lista componnetes Modulador RF
C4= 470mF/16V,
C6= 22nF,
U1=MAVVHF224,
U2=7805,
C5=0,22mf/16V
,C6=10nF,
P1=100K vertical
Lado circuito impreso
Placa Booster
Lista Componentes Booster:
U1=MCA-TX,
L1=VK200
Lado circuito impreso
PLANO DE CONEXIONES
Alternativas y mejoras al montaje propuesto
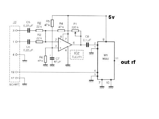
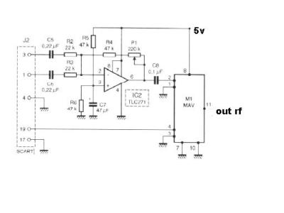
Aunque el circuito se ha pensado para conectar la salida de la tarjeta de audio y video de un PC o una cámara de videovigilancia con audio a las entradas del MAV, nada impide que las fuentes procedan de un Euroconector (perteneciente a un video, receptor de satélite, receptor de TDT, reproductor de DVD, etc.)
Respecto al video, dado que la señal de video presente el pin 19 es una señal de video normalizada, tan solo habría que conectarla al pin4 del MAV directamente (tal y como se explico en la introducción)
Respecto al audio desgraciadamente en algunos casos la señal entregada por ambos canales (pines 1, 3 y masa 4) podría ser demasiado baja y por tanto habría que aumentar el nivel de estos con un amplificador operacional.
En este caso Aurel nos propone el esquema de mas abajo con un A.O., en el que, dado que hay dos señales de audio, se ha diseñado el circuito en modo sumador inversor de dos canales cuya salida se pude ajustar desde una ganancia de 2 hasta aproximadamente 12 a través de P1
Esto lo vemos aplicando el concepto de tierra virtual, la tensión máxima de salida cuando p1 ofrezca su máxima resistencia (p1=220k) será:
Vout= VR*(47k+220k)/22k +VL*(47k+220k)/22k=(VR+VL)* (47k+220k)/22k =12.1*(VR+VL)












Deja un comentario