Como muchos lectores sin duda sabran, Roomba es uno de los primeros aspiradores robóticos lo cual como suele pasar con muchos otros productos ha generado muchas replicas de su diseño por parte de otros fabricantes
El primer modelo fue lanzado al mercado en 2002 ( llamada primera generación ) y actualmente ya esta venta la serie 900 calculándose que ya en febrero de 2014 se habían vendido más de 10 millones de unidades en todo el mundo.
Este modelo fabricado por Irobot incluye una serie de sensores (táctiles, ópticos y acústicos, dependiendo de cada serie y modelo) que le permite detectar obstáculos, acumulaciones de residuos en el suelo y desniveles pronunciados tales como escaleras utilizando dos ruedas motrices independientes que le permiten ejecutar giros de 360 grados.

En este post vamos a ver la serie 500 introducida en agosto de 2007, incluyendo nuevas funcionalidades como un sensor de infrarrojos en su parte posterior para detectar obstáculos, el botón Dock para volver a su posición de carga, una mecánica interior mejorada, movimientos más suaves y acompasados y un diseño modular que facilita las reparaciones o las sustituciones de piezas.
La mayoría de los modelos de la serie 500 son programables, permitiendo al usuario especificar de antemano los tiempos de actuación del robot.
En este post vamos a ver a interfaz abierta que presentan estos robots aspiradores denominada con el original nombre denomina ROI (Roomba Open interfaz).
Este hack de Lorenzo Martínez, se le ocurrió que su modelo 555 trabajara SOLAMENTE cuando no hubiese nadie en casa, para ello, hay que adquirir un modem bluetooth que permite enviar comandos AT por el conector MiniDIN.
Mediante esta API diseñada por Lorenzo , se puede controlar la roomba a todos los niveles: movimiento de ruedas, giros, monitorización de sensores anticaída, bumpers, estado de la batería,… e incluso hasta que memorice una melodía y la reproduzca después. Sin embargo, hay dos órdenes fundamentales: «Ponte a limpiar» y «Vuelve a tu base».
Para saber si hay alguien en casa tendremos que aprovecharnos de las capacidades de un dispositivo que siempre llevemos encima ( smartphone) , y que además identifica unívocamente a los habitantes de una casa gracias al interfaz bluetooth que solemos llevar siempre encendido para que enlace directamente con el manos libres del coche,
La atrea pues consiste en programa que monitorice nuestra presencia en casa, en base a la detección de la BD Address de nuestro móvil y, en base a si ha salido o no, y si el horario es soportable para nuestros vecinos, tome la decisión de mandar a la Roomba a limpiar. Pero imaginad que llegamos antes de la cuenta a casa y deseamos que la Roomba vuelva a su base. Nuestro programa deberá conocer el estado actual de la aspiradora (cargando/aspirando) y, en caso de detectar nuestra presencia, enviará la señal de «Vuelve a tu base» al robot con ruedas, para que cuanto antes, deje de martirizarnos con el ruido.
Cierto es que tener que llevar el interfaz bluetooth conectado permanentemente, al ser un añadido, puede hacer que la Roomba colisione con ciertos muebles. Para evitarlo hay dos opciones
- Se protege el conector con toda una suerte de parachoques que lo eviten,
- Se integra dentro de la circuitería de la Roomba.
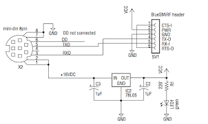
Según el manual del libro Hacking Roomba! el circuito sería tal que así ( 5 cables quese necesitan para enviar y recibir señales ):
Se podrían soldar los cables a las conexiones en el circuito impreso, en vez de insertarlos en cada uno de los orificios de los pines, y pegarlos con cinta aislante, pero para pasarlos para atrás es muy complicado y además en caso que deje de funciona se pueden quitar los cables y todo volverá a quedar «de fábrica»
Para la realización de esta modificación se necesitan los siguientes elementos:
- El manual Hacking Roomba
- Un módem bluetooth, en este caso un SparkFun, enchufado al conector hembra miniDIN de 8 pin que tiene la Roomba, para enviar líneas de comandos, en este caso los comandos AT.
- Un ordenador con conexión bluetooth para que transmita las órdenes a la Roomba.
- Un software que permita monitorizar nuestra presencia en casa o no, detectando la señal que nuestro teléfono móvil emite via bluetooth.
- Un smrtphone que emite una señal que se llama BD Address y así, cuando no estamos en casa, el ordenador monitorizando la BD Address, detecta que no estamos en casa y da la orden a la Roomba de ponerse a limpiar; y si detecta (gracias al programa de monitorización del bluetooth) que llegamos a casa, dará la orden al robot de irse a cargar a la base.
Gracias a esta interfaz de programación de aplicaciones, que se llaman API, se pueden controlar:los movimientos de las ruedas, podemos monitorizar los sensores anticaídas, el estado de carga de la batería y reproducir melodías. Sin perder la perspectiva, claro está, de las órdenes fundamentales de este experimento: empezar a limpiar y volver a la base de carga.
De este modo, al entrar en casa nuestra Roomba estárá en reposo cargando la batería en su base de carga.
Esta puede ser una buena e ingeniosa solución para que Roomba sólo trabaje cuando no estéis en casa y esté quietecita y en silencio cuando lleguéis al hogar. Pero, en cualquier caso, debéis recordar que cualquier inconveniente que pueda surgir por un uso indebido, puede hacer perder la garantía de vuestro robot aspirador.






Debe estar conectado para enviar un comentario.