CLI, también conocido como Identificador de llamadas y entrega de números de llamada (CND), es un servicio ofrecido por el proveedor de servicios telefónicos a los clientes para obtener el número de parte que llama y la fecha / hora de la llamada. La activación del servicio y el formato de información de la CLI son diferentes de un operador de red telefónica a otro.
Para decodificar la modulación FSK del número llamante (Caller ID) de forma sencilla con Arduino, la forma más práctica es usar un módulo decodificador dedicado como el HT9032D que soporta la decodificación FSK Bell 202, que es el estándar usado para enviar la información del número llamante en sistemas analógicos telefónicos. Este módulo se conecta entre la línea telefónica (RJ11) y el Arduino, que recibe los datos ya demodulados en forma digital serial para procesarlos y mostrar el número en una pantalla LCD o enviar la información por puerto serie.
Hardware mínimo
- Arduino (cualquier modelo básico como Arduino Uno o Nano es suficiente).
- Módulo demodulador FSK Bell 202, típicamente el HT9032D:
- Este módulo convierte la señal FSK analógica de la línea telefónica en una señal digital serial que el Arduino puede leer.
- Aislamiento y acoplamiento a línea telefónica:
- Un adaptador o un transformador de audio para aislar eléctricamente la línea telefónica del Arduino y proteger el equipo.
- Resistencias y condensadores para el acoplamiento y filtrado según el esquema del módulo HT9032D.
- Fuente de alimentación estable para Arduino y el módulo.
Opcionales (pero recomendados)
- Pantalla LCD o display serial para mostrar el número llamante.
- Cables y conectores RJ11 para conectar la línea telefónica al módulo demodulador.
Resumen de los componentes:
| Componente | Función |
|---|---|
| Arduino Uno/Nano | Procesa la señal digital decodificada |
| Módulo HT9032D | Demodula la señal FSK analógica |
| Aislamiento (transformador) | Protección y acoplamiento a la línea telefónica |
| Cables RJ11 | Conexión con línea telefónica |
Este conjunto es el hardware mínimo básico para un sistema funcional de decodificación de Caller ID FSK con Arduino sin desarrollar desde cero la parte de demodulación FSK, lo que implicaría más componentes analógicos y circuitos complejos.

El HT9032D es un circuito integrado específicamente diseñado para la decodificación de señales FSK Bell 202, que es el esquema de modulación utilizado en las señales de Caller ID en líneas telefónicas analógicas. Funciones principales del HT9032D:
- Demodula la señal FSK recibida desde la línea telefónica, convirtiendo las variaciones de frecuencia en datos digitales seriales.
- Soporta la decodificación del protocolo estándar Bell 202 para Caller ID.
- Proporciona una salida digital compatible con microcontroladores como Arduino para facilitar la lectura de los datos.
- Incluye control y filtrado interno para separar la información útil relacionada con el número llamante (MDMF).
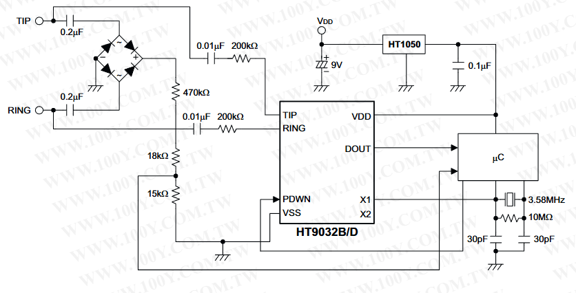
Desde la hoja de características del fabricante Holtek podemos ver un ejemplo típico de aplicación:

Vemos en el circuito como la señal de la línea telefònica en lugar de usar un transformador usa dos condensadores de 0.2microFaradios cuyos extremos van acoplados a un puente de diodos y su salida mediante un divisor de tensión es la que usaremos en el microcontrolador como RING-SENSE. Además de la línea telefónica también directamente van sendas resistencias de 200k y condensadores de 0.01microFaradios hacia los pines TIP y RING del. Respecto a la parte superior derecha, es solo opcional y es la parte de alimentación de 5V DC pues HT1050 es simplemente un regulador de 5v del propio fabricante.
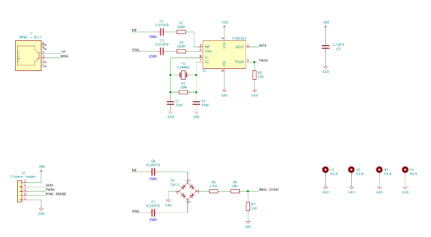
Ojo porque el esquema entregado por el fabricante anterior presenta varias imprecisiones respecto al terminal X2 y las conexiones del microcontrolador, por lo que es mejor usar el siguiente esquema:

Es interesante destacar como la señal de la línea telefònica en lugar de usar un transformador usa dos condensadores de 0.2microFaradios cuyos extremos van acoplados a un puente de diodos y su salida mediante un divisor de tensión es la que usaremos en el microcontrolador como RING-SENSE.
Asimismo de la línea telefónica directamente también mediante sendas resistencias de 200k y condensadores de 0.01microFaradios son las señales de TIP y RING que van conectados directamente al chip.
El circuito se complementa con un circuito resonante conectados a los terminales X1 y X2 (ojo porque en el esquema del fabricante han obviado el terminal X2). Este circuito esta conectado al chip por un cristal del cuarzo de 3.58Mhz, una resistencia de 10M en paralelo y dos pequeños condensadores de 33pF conectados a masa. Por cierto, la señal PDWN se obtiene del chip derivándola también a masa con una resistencia de 22k
Por ultimo la salida de DATA del chip corresponde a la salida DOUT que usaremos en el microcontrolador.
En la imagen podemos ver el circuito montado, aunque si lo deseamos dado el numero reducido de componentes ( 7 resistencia s y 7 condensadores , el puente, el cristal y el chip HT9032D) también podemos montar en una placa de prototipos.

Este es el detalle de los componentes:
- C1, C3 : 0.01μF / 400V Mylar Capacitor
- C2 : 0.1μF / 50V Mylar Capacitor
- C4, C5 : 33pF Ceramic Capacitor
- C6, C7 : 0.22μF / 400V Mylar Capacitor
- D1 : 2W10 Bridge rectifier
- R1, R2 : 200KΩ
- R3 : 22KΩ
- R4 : 10MΩ
- R5 : 470KΩ
- R6 : 18KΩ
- R7 : 15KΩ
- U1 : HT9032D (DIP-8)
- Y1 : 3.58MHz (HC49) Crystal
- J1 : Molex 52018-6616 or equivalent RJ11 / 6P6C PCB socket
- J2 : 5-pin 2.54mm Pin header
Como vemos pues en resumen , estas son las fases para obtener el numero llamante:
- Utilizar un módulo HT9032D (o similar) para demodular la señal FSK de la línea telefónica.
- Conectar el pin de salida digital (DATA OUT) del módulo HT9032D a una entrada RX del Arduino.
- El Arduino lee la señal digital, que sigue el protocolo Bell 202 (1200 baud, mark 1200Hz, space 2200Hz).
- Procesar la trama de datos MDMF (Multiple Data Message Format) para extraer el número llamante, fecha y hora.
- Opcionalmente mostrar esos datos en un display LCD o enviarlos a un ordenador.
Ventajas de esta configuración:
- No se requiere implementar desde cero la demodulación FSK (que es compleja).
- El HT9032D está específicamente diseñado para este propósito.
- Hay ejemplos de códigos para Arduino que leen los datos y los decodifican fácilmente.
Ejemplo de uso
Se pueden encontrar esquemas y código Arduino en proyectos como «Arduino Telephone Caller ID Unit» con HT9032D, donde se conecta la línea telefónica al módulo y éste al Arduino, y el código lee la información serial codificada en FSK ya demodulada por el módulo.
Esta solución es sencilla para un usuario Arduino que desea mostrar el número llamante sin tener que desarrollar un demodulador FSK desde cero, que sería bastante más complejo.
Circuito auxiliar
- Assembled HT9032D module
- Arduino UNO board
- 16×2 HD44780 character LCD panel
- 2N3904 (or equivalent NPN) Transistor
- 50KΩ Trimpot (RM-063 or equivalent)
- 560Ω (¼W) resistor
- 22KΩ (¼W) resistor
- Few mini/small breadboard(s)
- All resistors are ¼W Carbon film resistors with 5% tolerance.
Este seria el montaje final:

Por tanto, para un método sencillo de decodificar la modulación FSK del número llamante con Arduino, se recomienda usar un módulo HT9032D con Arduino para recibir datos seriales decodificados y procesar la trama Caller ID. Para decodificar FSK Caller ID con Arduino, el hardware mínimo que se recomienda es el siguiente:
Aplicación típica
En proyectos con Arduino para decodificar el número llamante, el HT9032D se conecta directamente a la línea telefónica (con el debido aislamiento), y su salida digital se conecta a una entrada del Arduino. El Arduino luego interpreta los datos seriales para extraer y mostrar el número.
Codigo arduino con comentarios
/*****************************************************************************
Copyright 2021 Dilshan R Jayakody.
*/
#include <SoftwareSerial.h>
#include <LiquidCrystal.h>
#include <EEPROM.h>
// Crear interfaz serial para callerID en el pin 10 (RX) y 11 (TX).
#define CALLER_ID_RX 10
#define CaLLER_ID_TX 11
#define LCD_RS 2
#define LCD_EN 3
#define LCD_DATA4 4
#define LCD_DATA5 5
#define LCD_DATA6 6
#define LCD_DATA7 7
#define LCD_BACKLED 12
#define LCD_CALL_ALERT_LED 13
#define RING_DET_PIN 8
#define CLI_PWDN_PIN 9
#define MDMF_HEADER 0x80
#define MDMF_PARAM_TIME 0x01
#define MDMF_PARAM_CID 0x02
#define MDMF_PARAM_NAME 0x07
#define EEPROM_NUM_OFFSET 1
#define EEPROM_TIME_OFFSET 20
enum CID_STATE {CID_IDLE, CID_SYNC, CID_PACKET, CID_MESSAGE, CID_END};
enum CID_MSG_STATE {CIDMSG_HEADER, CIDMSG_LEN, CIDMSG_DATA};
SoftwareSerial callerID(CALLER_ID_RX, CaLLER_ID_TX);
LiquidCrystal lcd(LCD_RS, LCD_EN, LCD_DATA4, LCD_DATA5, LCD_DATA6, LCD_DATA7);
enum CID_STATE cidState;
enum CID_MSG_STATE cidMsg;
unsigned char tempCount, cidData, packetLen, currLen;
unsigned char msgType, msgLen, msgCurrPos;
unsigned long delayStart, watchdogDelay, recallTimeout;
unsigned char lineIdleCounter, watchdogSec;
unsigned char buttonState, tempInfoPos, recall;
char msgData[16];
char tBufferNumber[16];
char tBufferDateTime[9];
void programLastNumber()
{
unsigned char memPos;
// Escribir la última información del identificador de llamada en el buffer temporal.
// Este buffer temporal se usa para evitar problemas de sincronización en el flujo serial (debido a operaciones lentas de escritura en EEPROM).
for(memPos = 0; memPos < 16; memPos++)
{
tBufferNumber[memPos] = msgData[memPos];
}
}
void programLastCallTime()
{
unsigned char memPos;
// Escribir fecha/hora relacionada con la última llamada en el buffer temporal
En resumen lo ideal para obtener el numero llamante es usar un circuito especializado para Caller ID FSK, evitando tener que hacer una demodulación por software compleja. Eso simplifica el diseño y reduce componentes externos. Además está ampliamente probado y documentado en proyectos de Arduino y telefonía analógica.
Por lo tanto, el HT9032D es el chip indicado para soportar la decodificación FSK Bell 202 del número llamante (Caller ID) en proyectos Arduino con línea telefónica analógica.
Fuente: https://www.instructables.com/Arduino-Telephone-Caller-ID-Unit/