En este proyecto, vamos a construir un sistema de automatización del hogar mediante el usop Tasmota con funciones controladas por Alexa.
Tasmota es un firmware de código abierto que se utiliza para controlar dispositivos IoT (Internet de las cosas), como interruptores inteligentes, sensores, luces y otros dispositivos conectados. Permite a los usuarios controlar estos dispositivos a través de una conexión Wi-Fi y ofrece una interfaz web para configurar y personalizar su funcionamiento.
Tasmota también es compatible con muchos servicios y protocolos de terceros, como Amazon Alexa y Google Assistant, y permite la integración con sistemas de automatización del hogar como Home Assistant y Node-RED. Esto permite a los usuarios controlar y automatizar sus dispositivos de manera más eficiente y flexible.
En este ejemplo usaremos el módulo ESP8266 NodeMCU ya que es más económico que ESP32. Con la ayuda de este proyecto, podemos operar 4 electrodomésticos a través del tablero Tasmota, el dispositivo Alexa y también los interruptores físicos. También podemos operar este sistema controlando los relés desde la app de Alexa desde cualquier parte del mundo. El problema de Internet es común en las zonas rurales. Entonces, si no hay Internet, puede operar esos electrodomésticos con interruptores manuales.
Solo necesitamos seguir todos los pasos cuidadosamente. Después de esto, puede crear fácilmente un sistema de automatización del hogar inteligente Alexa usando Tasmota y Alexa para controlar los electrodomésticos usando solo sus comandos de voz.

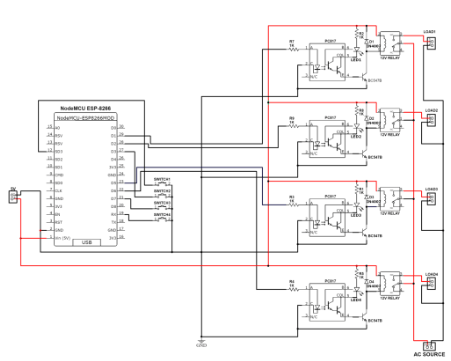
El circuito
El circuito es bastante simple pues usa un modulo de relés conectados a los GPIO junto a 4 pulsadores normalmente abiertos para activar estos relés de forma manual.
Los relés 1, 2, 3, 4 están conectados a los pines D1, D2, D5 y D6 respectivamente y los interruptores están conectados a los pines SD3, D3, D7 y RX respectivamente.
El corazón del circuito (o mejor el «cerebro») es un económico ES8266 , porque como hemos comentado para esta aplicación donde únicamente hay señales de E/S binarias no necesitamos usar nada mas potente.
Este es el esquema de del circuito, donde como vemos no hay nada complejo.

Estos son los componentes involucrados:
- Tablero NodeMCU ESP8266
- Optoacoplador PC817C (x4)
- Módulo de relé de 5 voltios (x4)
- Resistencia 1K (x4)
- 1N4007 Diodo (x4)
- LED (x4)
- Pulsadores (x4)
- Fuente de alimentación de 5 voltios
- Veroboard
Instalando Tasmota
Tasmota es un firmware personalizado de código abierto que se puede ejecutar en placas de desarrollo ESP8266 y ESP32. Podemos conectar dispositivos como control local a través de MQTT, HTTP, etc. Al principio, Tasmota está hecho para dispositivos inteligentes Sonoff, pero en la actualidad se ha modificado para proyectos de código libre. Ahora es un software muy efectivo y fácil para controlar los chips ESP. Podemos controlar muchos sensores con solo usarlos. La principal ventaja de Tasmota es que puede agregar o eliminar dispositivos en cualquier momento que no aparezcan en la lista de dispositivos integrados.
Hay dos formas de flashear Tasmota. El primer proceso es OTA (Over the Air) y el segundo es FTDI o Arduino IDE. En este proyecto, usamos Arduino IDE para flashear Tasmota en la placa de desarrollo ESP8266.
Ahora comenzamos con la conexión de todos los componentes utilizados en este proyecto. Puede conectar ESP8266-01 con Arduino Uno como se muestra en el diagrama.
Ahora conecte VCC y GND de ESP-01 a 3.3V y GND de Arduino. Luego conecte CH_PD a 3.3V. Conecte el pin GPIO_0 al GND de Arduino.
Ahora conecte RX y TX del ESP-01 al RX y TX del Arduino UNO. Después de conectar ESP8266-01, conecte el pin de reinicio de Arduino a GND para omitirlo. Esta técnica deshabilitó Arduino y el firmware se cargó directamente en la placa ESP8266. Cuando el LED azul se ilumina, puede quitar el pin RST del pin GND.
¿Cómo descargar e instalar el firmware de Tasmota?
Ahora la pregunta es cómo descargar el firmware de Tasmota. Puede hacer clic en este enlace: http://ota.tasmota.com/tasmota/release/. En este enlace, puede ver una lista de archivos de firmware. Todos los archivos tienen diferentes controladores integrados para diferentes sensores. Puedes usar ‘tasmota.bin’. Este archivo tiene todas las características del hardware compatible. Después de visitar el enlace, solo necesita desplazarse hacia abajo y hacer clic en la primera opción y luego hacer clic en Tasmotizer-1.2.exe.

tasmotizador
El Tasmotizer es una herramienta para flashear Tasmota. Tienes que descargar la “última versión de Tasmota” en tu plataforma. Ahora simplemente haga doble clic en él y se iniciará.
Proceso para Flashear Tasmota
Ahora estamos en la parte final para flashear Tasmota. Seleccione el puerto donde está conectado Arduino UNO. Explore el binario de firmware de Tasmota que descargó. Luego haz clic en Tasmotizar. Después de un par de veces, se hará.
¿Cómo configurar Wi-Fi?
Después de flashear Tasmota, tenemos que configurar WiFi para controlar los dispositivos mediante la aplicación Amazon Alexa. Después de parpadear, puede ver un botón ‘enviar configuración’. Haz click en eso. Ahora ingrese su nombre y contraseña de WiFi y guárdelo y ahora haga clic en Aceptar. Guardar el proceso puede llevar algún tiempo.
Después de 5 a 10 segundos más tarde, puede continuar con el siguiente paso. Ahora haga clic en ‘obtener IP‘. Aquí puede ver la dirección IP del WiFi. Cópialo y pégalo en Google o en cualquier navegador. Allí puede ver el tablero donde puede editar su proyecto.





Configurar relés e interruptores para el sistema de automatización del hogar Tasmota
Ahora haga clic en ‘Configuración‘ y luego haga clic en ‘Configurar módulo’. Ahora seleccione el ‘Genérico (0)’ y guárdelo. Luego regrese al menú principal y haga clic en ‘Configuración’. Aquí puede ver que está seleccionado ‘Genérico (0)’. Tiene que configurar todos los pines GPIO conectados a los relés.

Los relés 1, 2, 3, 4 están conectados a los pines D1, D2, D5 y D6 respectivamente y los interruptores están conectados a los pines SD3, D3, D7 y RX respectivamente. Luego abra el navegador y seleccione el relé 1 en el GPIO5 para el relé 1. Luego haga lo mismo para GPIO4 y seleccione el relé 2. El mismo proceso es para los relés 3 y 4 respectivamente.

Ahora es el momento de conectar los interruptores. Al principio, podemos ver que el pin SD3 o GPIO10 está conectado al interruptor 1. Ahora, como le muestro en la técnica de selección anterior, seleccione el interruptor para el GPIO10 si usa interruptores manuales o seleccione botones si usa botones pulsadores. Mediante este proceso, seleccione los cuatro interruptores respectivamente.
Ahora guárdalo y vuelve al menú principal. En el tablero, puede ver cuatro botones. Con estos botones, puede controlar estos cuatro relés.
Configurar Amazon Alexa para el sistema de automatización del hogar Tasmota
Para configurar la aplicación Alexa, debe volver al menú principal. Seleccione ‘Configuración‘ y luego ‘Configurar otros‘. Ahora nombre este proyecto y nombre los cuatro canales. Por estos nombres, Alexa identificará este dispositivo. Por último, seleccione ‘Hue bridge multi device‘ y guárdelo.

Paso para configurar la aplicación móvil Amazon Alexa
- En la aplicación Alexa, inicie sesión con el correo electrónico y la contraseña.
- Luego ciérralo.
- Haga clic en Descubrir dispositivos. El nombre de su dispositivo es visible allí en unos segundos.
- Luego haga clic en su dispositivo. A continuación, seleccione todos los interruptores.
- Si ESP8266 está conectado con su WiFi, puede controlar todos los dispositivos desde la aplicación Alexa.
- Ahora solo tienes que decir «Alexa, enciende la luz». La luz esta encendida. Con este comando de voz, puede controlar los electrodomésticos usando su voz.


El principio de funcionamiento es muy fácil para este proyecto. Solo necesita decir «Alexa enciende el interruptor 1» y el interruptor se enciende. Mediante este proceso, puede controlar cuatro interruptores. También puede controlarlo con la aplicación Alexa.
Cuando no tiene conexiones WiFi, este proyecto puede controlarse manualmente mediante interruptores. Cuando el WiFi esté conectado, la aplicación Alexa mostrará la notificación de tus electrodomésticos.





Debe estar conectado para enviar un comentario.